Texas Instruments UCC27302A/UCC27302A-Q1 Gate Drivers
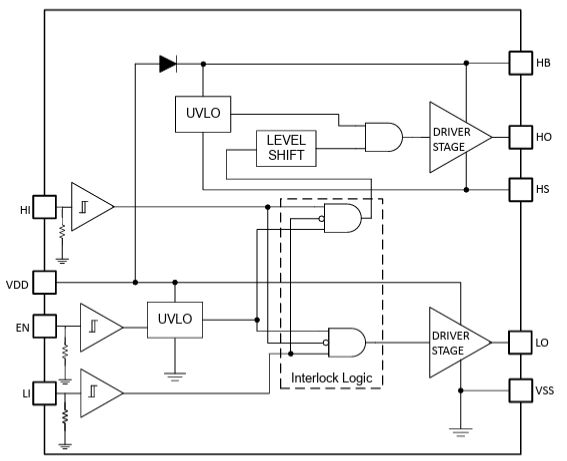
Texas Instruments UCC27302A/UCC27302A-Q1 Gate Drivers are designed to drive two N-channel MOSFETs in a half-bridge or synchronous buck configuration with an absolute maximum bootstrap voltage of 120V. These devices with 3.7A peak source and 4.5A peak sink current capability allow the drivers to drive large power MOSFETs. The inputs are independent of supply voltage and are able to withstand -10V and +20V absolute maximum ratings. The UCC27302A/UCC27302A-Q1 drivers are matched to 4ns between the turn-on and turn-off of each other and are controlled through the LI and HI input pins, respectively. The UCC27302A-Q1 drivers are used in automotive DC/DC converters, OBC, and smart glass modules. The UCC27302A/UCC27302A-Q1 drivers are suitable for solar power optimizers, wireless charging, telecom, merchant power supplies, online-, offline UPS, energy storage systems, and battery test equipment.
Features
- Drives two N-channel MOSFETs in a half-bridge configuration
- AEC-Q100 qualified for automotive applications:
- Device temperature grade 1
- -40°C to +150°C junction temperature range
- 120V absolute maximum voltage on HB pin
- 3.7A source, 4.5A sink output currents
- 7V to 17V VDD operating range (20V absolute maximum) with UVLO
- -(28VDD)V absolute maximum negative transient tolerance on HS pin (<100ns pulse)
- –10V to 20V absolute maximum input pins tolerance, independent of supply voltage range (TTL compatible)
- Switching parameters:
- 20ns typical propagation delay time
- 7.2ns rise and 5.5ns fall time with 1000pF load
- 4ns typical delay matching
- Integrated bootstrap diode
- Input interlock
- Enable/disable functionality with low current consumption (3μA typical) when disabled (DRC package only)
Applications
- Solar power optimizers and micro inverters
- Telecom and merchant power supplies
- Online and offline UPS
- Automotive DC/DC converters and OBC
- Wireless charging
- Smart glass module
- 2-wheeler and 3-wheeler traction drive and battery pack
- Electric Power Steering (EPS)
- Energy storage systems
- Battery test equipment
Functional Block Diagram
Typical Application Diagram
