Texas Instruments TPS92511 Constant Current Buck LED Driver

Texas Instruments TPS92511 Constant Current Buck LED Driver is an easy-to-use 65V constant current buck converter for driving a single LED string. This allows current up to 0.5A and with an efficiency of up to 95%. Only 5 external components are required for basic operation. A single-layer PCB layout is feasible because of the integration of an N-MOSFET. There is no external current sensing resistor, no external compensation and it includes the proper terminal assignment. A high-value external resistor programs the LED current so that fine-tuning of the LED current can be achieved. Another high-value external resistor programs a constant switching frequency from 50kHz to 500kHz. EMI design becomes easier as a result of the constant switching frequency. The TPS92511 from Texas Instruments provides a wide input voltage range from 4.5V to 65V. By adding simple external circuits, the device can handle applications with even higher input voltages.

Features

  • Wide input voltage range of 4.5V to 65V
  • Requires no external current sensing resistor
  • Requires no external loop compensation
  • Ease of use and needs a minimum of 5 components
  • 1000:1 contrast ratio feasible
  • Single layer PCB feasible
  • Can work as high voltage buck regulators
  • Can work as linear current shunt regulators
  • Integrated low-side N-channel MOSFET
  • LED currently programmable up to 0.5A
  • Typically ±3.6% LED current accuracy
  • Switching frequency programmable from 50kHz to 500kHz
  • Current limit protection
  • VCC under-voltage lock-out
  • Thermal shutdown protection
  • Support analog dimming and thermal foldback
  • Power enhanced SOIC-8 exposed thermal pad package (HSOP-8)

Applications

  • High-power LED driver
  • Architectural lighting
  • Office troffer
  • Automotive lighting
  • MR-16 LED lamp

Application Circuit

Application Circuit Diagram - Texas Instruments TPS92511 Constant Current Buck LED Driver

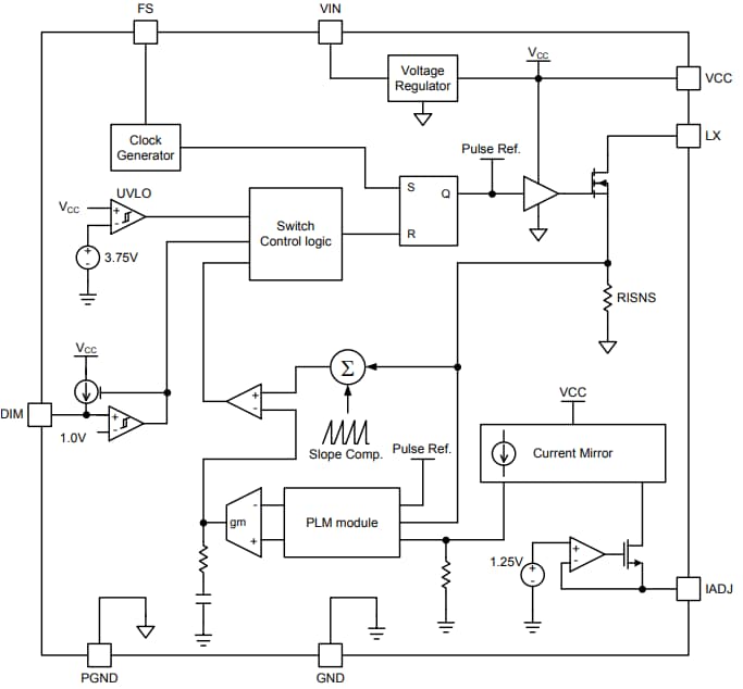
Functional Block Diagram

Block Diagram - Texas Instruments TPS92511 Constant Current Buck LED Driver

TI Reference Designs Library

TI Reference Designs - Texas Instruments TPS92511 Constant Current Buck LED Driver
Published: 2015-09-08 | Updated: 2022-03-11