Texas Instruments TPS736/TPS736-Q1 LDO Linear Voltage Regulators

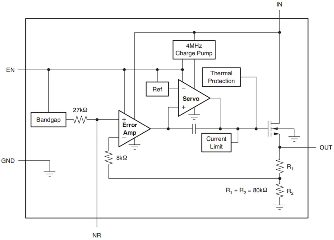
Texas Instruments TPS736/TPS736-Q1 LDO Linear Voltage Regulators use a new topology: an NMOS pass element in a voltage follower configuration. The TPS736 uses an advanced BiCMOS process to yield high precision while delivering very low dropout voltages and low ground pin current. The Texas Instruments TPS736/TPS736-Q1 LDO regulator is optimized for portable/battery-powered equipment, post-regulation for switching supplies, and noise-sensitive circuitry such as VCOs. The TPS736-EP devices have gold bond wires, a temperature range of –55 to +105°C, and an SnPb lead finish. The TPS736-Q1 devices are AEC-Q100 qualified for automotive applications.

Features

  • Stable with no output capacitor or any value or type of capacitor
  • Input voltage range of 1.7V to 5.5V
  • 75mV typ  ultra-low dropout voltage
  • Excellent load transient response with or without an optional output capacitor
  • NMOS topology delivers low reverse leakage current
  • 30 µVRMS (typ.) low noise (10Hz to 100kHz)
  • 0.5% initial accuracy
  • 1% overall accuracy over line, load, and temperature
  • Less than 1µA max IQ in shutdown mode
  • Thermal shutdown and specified min/max current
  • Limit protection
  • Available in multiple output voltage versions
  • Fixed outputs of 1.20V to 5.0V
  • Adjustable output from 1.20V to 5.5V
  • Custom outputs available

Applications

  • Portable/battery-powered equipment
  • Post-regulation for switching supplies
  • Noise-sensitive circuitry such as VCOs
  • Point of Load regulation for DSPs, FPGAs, ASICs, and microprocessors

Functional Block Diagram

Block Diagram - Texas Instruments TPS736/TPS736-Q1 LDO Linear Voltage Regulators
Published: 2010-03-29 | Updated: 2025-04-25