Texas Instruments TPS65136 SIMO Regulators
Texas Instruments TPS65136 Single Inductor Multiple Output Regulators provide best-in-class picture quality for Active Matrix OLED (AMOLED) displays requiring positive and negative supply rails. The devices operate with a buck-boost topology that generates both positive and negative output voltages above or below the input voltage rail and enable excellent line and load regulation. The Texas Instruments TPS65136 features a 2.3V to 6.0V input voltage range, 1% output voltage accuracy, and 750mW output power at Vin=2.9V. It also has positive output voltage up to 6.5V, negative output voltage down to -7V, power save mode for light load efficiency, power-up sequencing, short circuit protection, excellent line regulation, and thermal shutdown.Features
- 2.3V to 5.5V Input Voltage Range
- 1% Output Voltage Accuracy
- Low-Noise Operation
- 750mW Output Power at Vin = 2.9V
- SIMO Regulator Technology
- Fixed 4.6V Positive Output Voltage
- Negative Output Voltage Down to –6V
- Advanced Power-Save Mode for Light-Load Efficiency
- Out-of-Audio Mode
- Short-Circuit Protection
- Excellent Line Regulation
- Thermal Shutdown
- 3mm × 3mm Thin QFN Package
Applications
- Active-Matrix OLED Power Supply
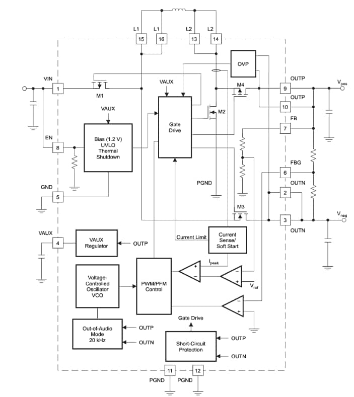
Block Diagram
Published: 2008-06-30
| Updated: 2022-03-11
