Texas Instruments TPS62868/TPS62869 Synchronous Step-Down Converters
Texas Instruments TPS62868/TPS62869 Synchronous Step-Down Converters are high-frequency synchronous step-down converters with an I2C interface that provide an efficient, adaptive, and high power-density solution. At medium to heavy loads, the converter operates in PWM mode and automatically enters Power Save Mode operation at light load to maintain high efficiency over the entire load current range. The Texas Instruments TPS62868/TPS62869 can also be forced in PWM mode operation for the smallest output voltage ripple. Together with its DCS-Control architecture, excellent load transient performance and tight output voltage accuracy are achieved. Through the I2C interface and a dedicated VID pin, the output voltage is quickly adjusted to adapt the power consumption of the load to the ever-changing performance needs of the application.Features
- 11mΩ and 10.5mΩ internal power MOSFETs
- > 90% efficiency (0.9V output)
- DCS-Control topology for fast transient response
- Available output voltage ranges for dynamic voltage scaling (DVS) through an I2C
- Output voltage range from 0.2V to 0.8375V with 2.5mV step size
- Output voltage range from 0.4V to 1.675V with 5mV step size
- Output voltage range from 0.8V to 3.35V with 10mV step size
- 1% output voltage accuracy
- 2.4MHz switching frequency
- Selection by an external resistor
- Start-up output voltage
- I2C slave address
- Selection by I2C interface
- Power save mode or forced PWM mode
- Output discharge
- Hiccup or latching short-circuit protection
- Output voltage ramp speed
- Thermal pre-warning and thermal shutdown
- Power good indicator pin option with window comparator
- I2C-compatible interface up to 3.4Mbps
- Available in 1.5mm x 2.5mm x 1.0mm 9-pin QFN package with 0.5mm pitch
- Also available in WCSP package (TPS62866, 6A synchronous step-down converter with I2C interface in 1.05mm x 1.78mm WCSP package)
Applications
- Core supply for FPGAs, CPUs, ASICs, or video chipsets
- IP network camera
- Solid-state drives
- Optical modules
- LPDDR5 VDDQ rail supply
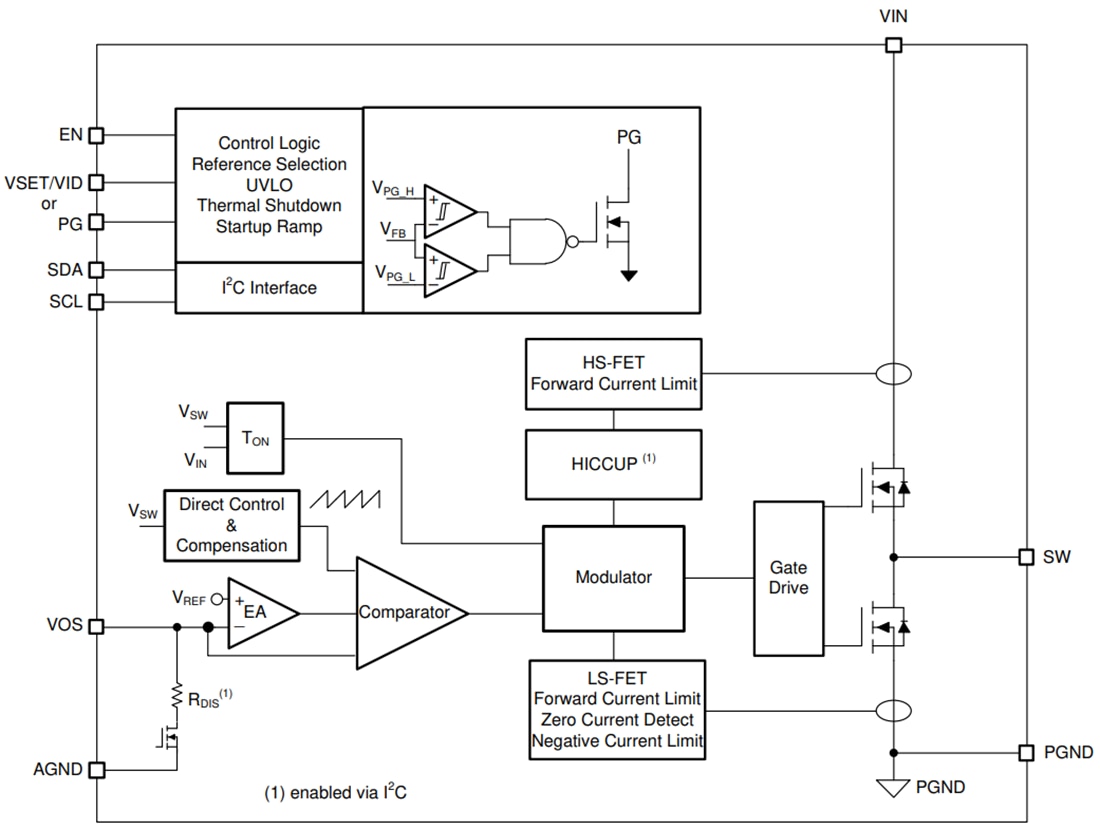
Functional Block Diagram
Published: 2021-01-28
| Updated: 2022-03-11
