Texas Instruments TPS62125 Step Down Converter
Texas Instruments TPS62125 3-17V Step Down Converter is a high-efficiency synchronous step-down converter optimized for low and ultra-low power applications providing up to 300mA output current. The wide input voltage range of 3V to 17V supports four-cell alkaline and 1 to 4 cell Li-Ion batteries in a series configuration as well as 9V and 15V powered applications. TI TPS62125 step down converter includes a precise low power enable comparator that can be used as an input Supply Voltage Supervisor (SVS) to address system specific power up and down requirements.Features
- 3V to 17V input voltage range
- Input SVS (Supply Voltage Supervisor) with adjustable threshold/hysteresis consuming typ. 6µA Quiescent current
- 1.2V to 10V output voltage range
- Typ. 13µA Quiescent current
- 350nA typ. shutdown current
- Seamless power save mode transition
- DCS-Control™ scheme
- Low output ripple voltage
- Up to 1MHz switching frequency
- Highest efficiency over wide VIN and VOUT range
- Pin to pin compatible with TPS62160/TPS62170
- 100% duty cycle mode
- Power good open drain output
- Output discharge function
Applications
- Embedded processing
- 4 cell alkaline, 1-4 cell Li-Ion battery powered applications
- 9V to 15V standby power supply
- Energy harvesting
- Inverter (negative VOUT)
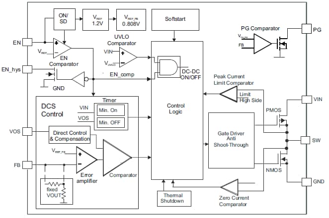
Functional Block Diagram
Published: 2012-06-08
| Updated: 2022-03-11
