Texas Instruments TPS61033x/TPS61033x-Q1 Synchronous Boost Converter

Texas Instruments TPS61033x/TPS61033x-Q1 Synchronous Boost Converter offers a power supply solution for portable equipment and smart devices powered by various batteries and other power supplies. The TPS61033/TPS61033x-Q1 features a 5.5A (typical) valley switch current limit over a full temperature range. Furthermore, the device utilizes an adaptive constant on-time valley current-control topology to regulate the output voltage and operates at a 2.4MHz switching frequency. Two modes are optional at light load by configuring the MODE pin: auto PFM mode and forced PWM to balance the efficiency and noise immunity in light load.

The TI TPS61033x/TPS61033x-Q1 consumes a 20µA quiescent current from VIN at light load conditions. The TPS61033x is completely disconnected from the input power and only consumes a 0.1µA current during shutdown to extend battery life.

The converter has 5.75V output overvoltage protection, output short circuit protection, and thermal shutdown protection.

The TPS61033/TPS61033x-Q1 offers a tiny solution size with a 2.1mm × 1.6mm SOT583 package and minimum external components. The TPS61033x-Q1 devices are AEC-Q100 qualified for automotive applications.

Features

  • Two valley switching current limit options
    • TPS61033 at 5.5A typical
    • TPS610333 at 1.85A typical
  • High efficiency and power capability
    • Two 25mΩ (LS) / 46mΩ (HS) MOSFETs
    • Support up to 2.4MHz with small L-C
    • Up to 93.42% efficiency at VIN = 3.3V, VOUT = 5V, and IOUT = 1A
    • Up to 90.78% efficiency at VIN = 3.3V, VOUT = 5V, and IOUT = 2A
  • Extend the system operating time
    • Typical 20μA quiescent current into VIN pin
    • Typical 5.3μA quiescent current into VOUT pin
    • Typical 0.1μA shutdown current
  • Input voltage range of 1.8V to 5.5V
  • Output voltage range of 2.2V to 5.5V
    • When FB connects to the VIN output voltage fixed 5.0V
  • ±1.5% Reference voltage accuracy over –40°C to +125°C
  • Power good output with window comparator
  • Pin-selectable auto PFM or forced PWM mode at light load
  • Pass-through mode when VIN > VOUT
  • Safety and robust operation features
    • True disconnection between input and output during shutdown
    • Output overvoltage and thermal shutdown protections
    • Output short-circuit protection
  • 2.1mm × 1.6mm SOT583 8-Pin package

Applications

  • Tablet (multimedia)
  • Smart speaker
  • Mobile POS

Typical Application Circuit

Application Circuit Diagram - Texas Instruments TPS61033x/TPS61033x-Q1 Synchronous Boost Converter

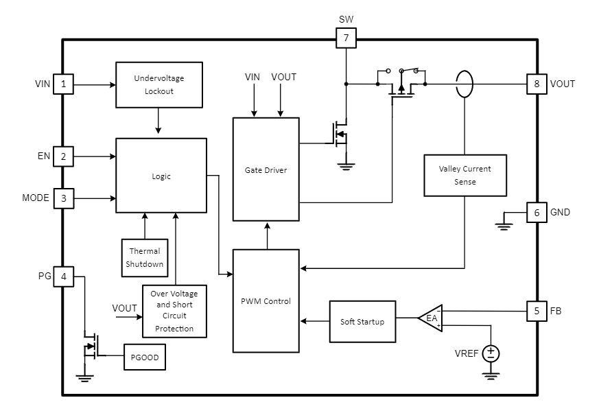
Block Diagram

Block Diagram - Texas Instruments TPS61033x/TPS61033x-Q1 Synchronous Boost Converter
Published: 2023-04-26 | Updated: 2024-03-11