Texas Instruments TPS61021 3A Boost Converter

Texas Instruments TPS61021 3A Boost Converter provides a power supply solution for portable or smart devices powered by alkaline, NiMH, Li-Mn, or Li-ion batteries. The TPS61021 can output 3.3V voltage, and 1.5A current from a battery discharged to as low as 1.8V. Capable of operating with 0.5V input voltage enables the TPS61021 to extend the battery run time. The Texas Instruments TPS61021 operates at 2MHz switching frequency at heavy load and enters power-save mode at light load to maintain high efficiency over the entire load current range. The device only consumes a 17µA quiescent current from VOUT in light load conditions.

Features

  • 0.5V to 4.4V input voltage range 
  • 0.9V minimum input voltage for startup
  • 1.8V to 4.0V output voltage setting range 
  • 91% efficiency at VIN = 2.4V, VOUT = 3.3V and IOUT = 1.5A
  • 2.0MHz switching frequency
  • IOUT > 1.5A at VOUT = 3.3V when VIN > 1.8V
  • 17µA typical quiescent current
  • ±2.5% reference voltage accuracy over –40°C to 125°C
  • PFM operation mode at light load
  • True disconnection between input and output
  • During shutdown
  • Output over-voltage protection
  • Output short circuit protection
  • Thermal shutdown protection
  • 2mm×2mm WSON package

Applications

  • Battery-powered IoT devices
  • Gaming control
  • Thermostat
  • Portable medical equipment
  • Supercap backup system

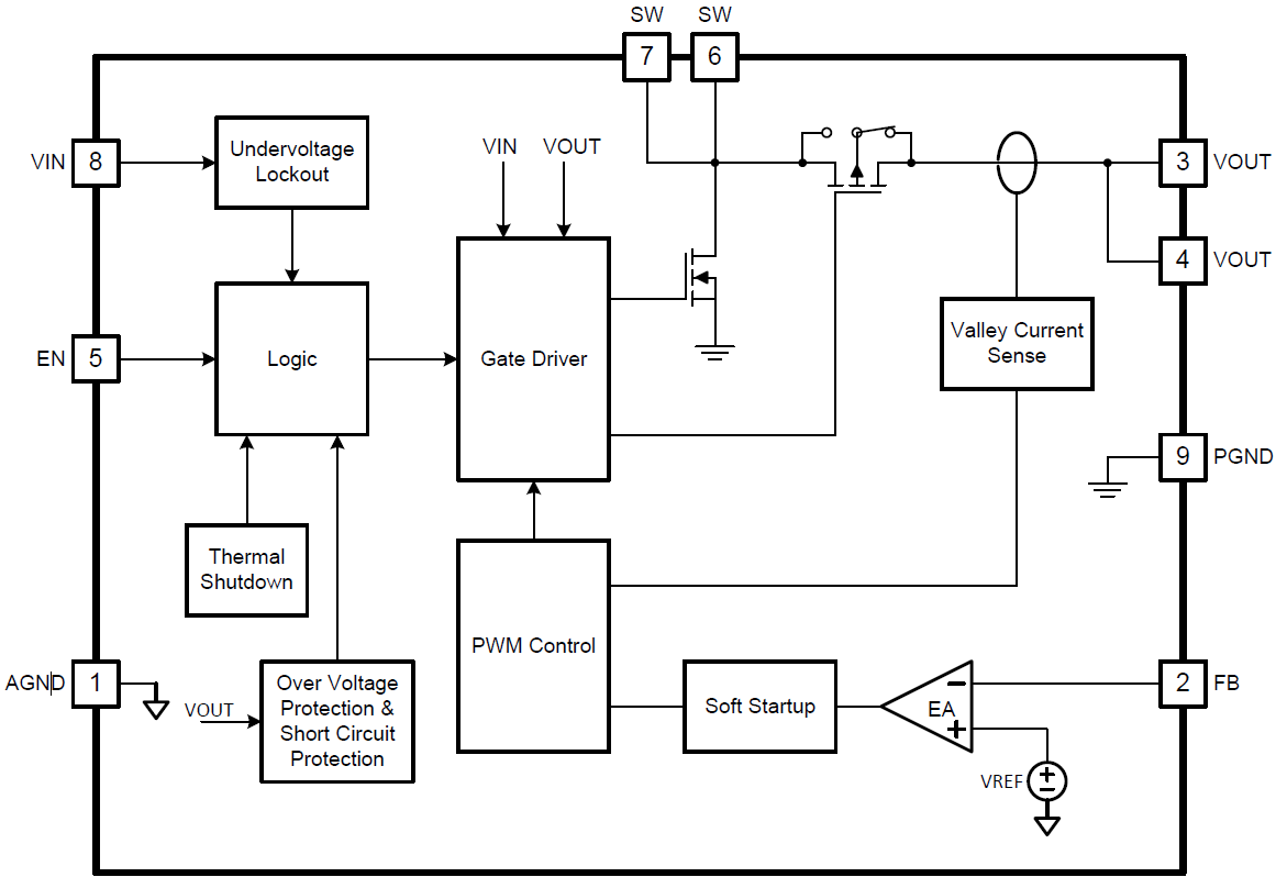
Functional Block Diagram

Block Diagram - Texas Instruments TPS61021 3A Boost Converter
Published: 2016-06-01 | Updated: 2022-03-11