Texas Instruments TPS562242EVM Evaluation Module

Texas Instruments TPS562242EVM Evaluation Module is a fully assembled and tested circuit designed for the TPS562242 step-down converter. The TPS562242 is a simple, easy-to-use, 2A synchronous step-down converter housed in a SOT563 package. The TI TPS562242EVM evaluation module features a 3V to 16V operating input, 12V nominal, and supplies a 1.05V output at 2A. The device includes AC signal injection terminals for feedback loop measurements.

Features

  • 3V to 16V input voltage range
  • 0.6V to 7V output voltage range
  • Up to 2A output current
  • ECO mode
  • Fast transient response

Layout

Location Circuit - Texas Instruments TPS562242EVM Evaluation Module

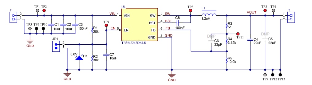
Schematic

Schematic - Texas Instruments TPS562242EVM Evaluation Module
Published: 2023-06-26 | Updated: 2023-08-21