Texas Instruments TPS562207 2A Synchronous Buck Converter
Texas Instruments TPS562207 2A Synchronous Buck Converter is a simple, easy-to-use 2A synchronous buck converter in a SOT563 package. The device is optimized to operate with minimum external component counts and achieve a low standby current. This switch-mode power supply (SMPS) device employs D-CAP2 mode control, providing a fast transient response. It supports low-equivalent series resistance (ESR) output capacitors such as specialty polymer and ultra-low ESR ceramic capacitors with no external compensation components.Texas Instruments TPS562207 operates in Forced Continuous Conduction Mode (FCCM), which maintains a fixed switching frequency and output voltage ripple is very small. TPS562207 is available in a 6-pin 1.6mm × 1.6mm SOT563 (DRL) package and specified from a –40°C to 125°C junction temperature.
Features
- 2A converter integrated 140mΩ and 84mΩ FETs
- D-CAP2™ Mode Control with fast transient response
- 4.3V to 17V input voltage range
- 0.804V to 7V output voltage range
- Forced continuous conduction mode
- 580kHz switching frequency
- Low shutdown current less than 3µA
- 2% feedback voltage accuracy (25ºC)
- Support pre-bias function
- Cycle-by-cycle over current limit
- Hiccup-mode over current protection
- Non-latch UVP and TSD protections
- 1.2ms fixed soft start
Applications
- Digital TV power supply
- Smart speaker
- Wired networking
- Digital set-top box (STB)
- Surveillance
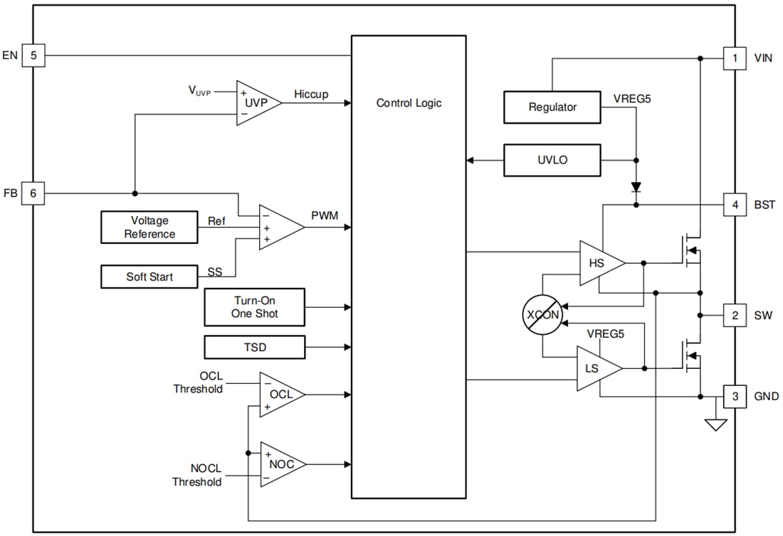
Functional Block Diagram
Published: 2020-09-28
| Updated: 2024-08-28
