Texas Instruments TPS552892/TPS552892-Q1 Buck-Boost Converter
Texas Instruments TPS552892/TPS552892-Q1 Synchronous Buck-Boost Converter is optimized for converting battery or adapter voltage into power supply rails. The TPS552892/TPS552892-Q1 integrates four MOSFET switches, providing a compact solution for various applications. The TPS552892/TPS552892-Q1 has up to 36V input voltage capability. The TPS552892/TPS552892-Q1 can deliver 60W from a 12V input when working in boost mode. It is capable of providing 45W from a 9V input voltage. The TPS552892/TPS552892-Q1 employs an average current-mode control scheme. The switching frequency is programmable from 200kHz to 2.2MHz by an external resistor and can be synchronized to an external clock. The TPS552892/TPS552892-Q1 also provides an optional spread spectrum to minimize peak EMI.The TPS552892/TPS552892-Q1 offers output over-voltage protection, average inductor current limit, cycle-by-cycle peak current limit, and output short circuit protection. The TPS552892/TPS552892-Q1 also ensures safe operation with an optional output current limit and hiccup-mode protection in sustained overload conditions. The TPS552892/TPS552892-Q1 can use a small inductor and small capacitors with high switching frequency. The TPS552892/TPS552892-Q1 is available in a 3.0mm × 5.0mm QFN package. The Texas Instruments TPS552892-Q1 devices are AEC-Q100 qualified for automotive applications.
Features
- Wide input and output voltage range
- 3.0V to 36V wide input voltage range
- 0.8V to 22V programmable output voltage range
- ±1% reference voltage accuracy
- Adjustable output voltage compensation for voltage droop over the cable
- ±5% accurate output current monitoring
- High efficiency over an entire load range
- 96% efficiency at VIN = 12V, VOUT = 20V and IOUT = 3A
- Programmable PFM and FPWM mode at light load
- Avoid frequency interference and crosstalk
- Optional clock synchronization
- Programmable switching frequency from 200kHz to 2.2MHz
- EMI mitigation
- Optional programmable spread spectrum
- Lead-less package
- Rich protection features
- Output overvoltage protection
- Hiccup mode for output short-circuit protection
- Thermal shutdown protection
- 8A average inductor current limit
- Small solution size
- Maximum switching frequency up to 2.2MHz
- 3.0mm × 5.0mm HotRod™ QFN package
Applications
- Docking station
- Industry PC
- Power bank
- Monitor
- Wireless charger
Datasheets
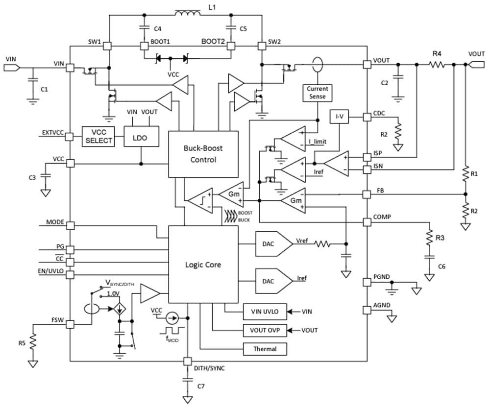
Functional Block Diagram
Published: 2023-08-29
| Updated: 2023-09-22
