Texas Instruments TPS48110Q1EVM Evaluation Module

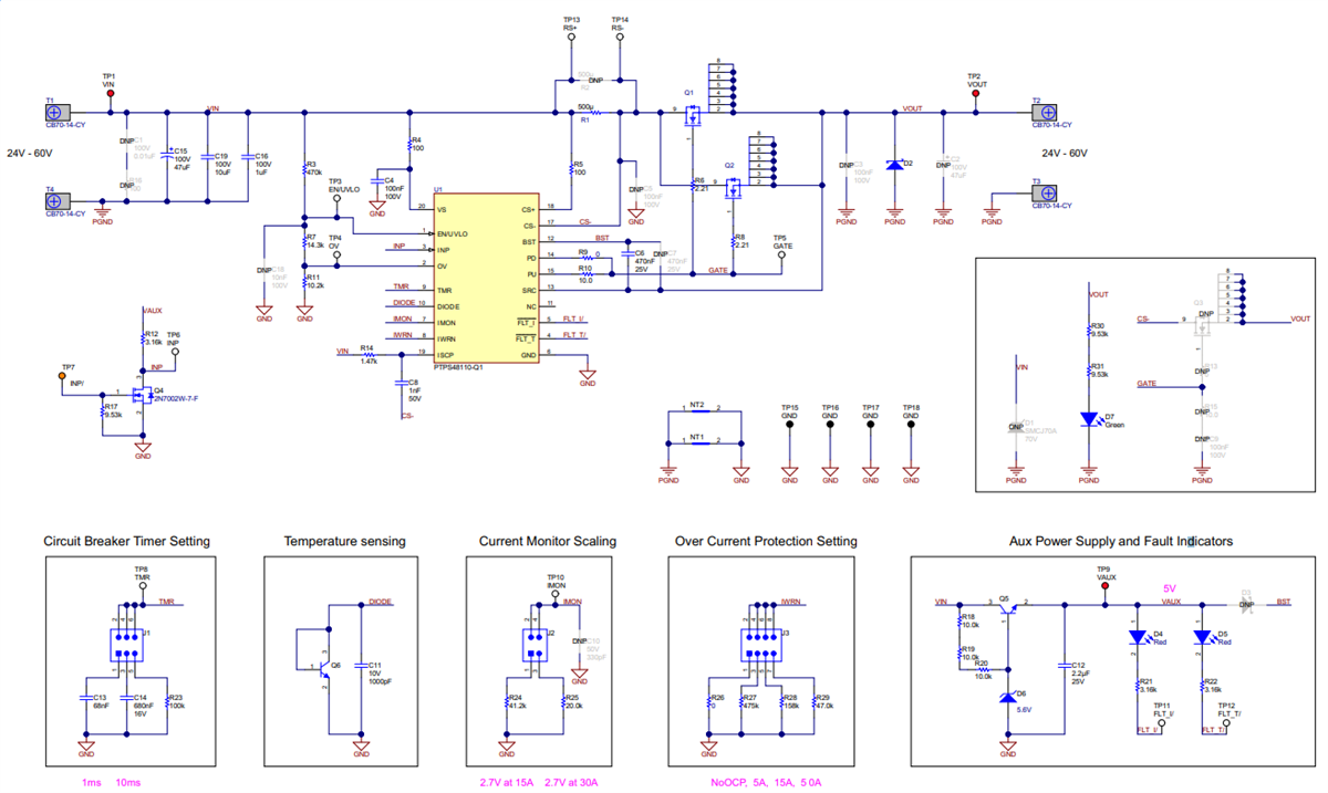
Texas Instruments TPS48110Q1EVM Evaluation Module is designed to evaluate the TPS48110-Q1 automotive smart high-side driver. The TPS48110-Q1 driver operates at 3.5V to 80V input voltage and has a strong gate drive strength of 4A enabling switching parallel MOSFETs in high-current designs. The TPS48110Q1EM features a programmable circuit breaker timer, load current monitoring output, and programmable auto-retry and latch options. This evaluation module is applicable for PTC heaters, a power distribution units, and eCAT heaters.

Features

  • 3.5V to 80V operating voltage range
  • 5A to 50A adjustable over current protection using onboard jumpers
  • Programmable circuit breaker timer
  • Analog current monitoring output
  • LED status indication for over-current and over-temperature faults

Applications

  • PTC heaters
  • Power distribution units
  • eCAT heaters

Schematic

Schematic - Texas Instruments TPS48110Q1EVM Evaluation Module
Published: 2023-02-16 | Updated: 2023-03-02