Texas Instruments TLV3607EVM Evaluation Module

Texas Instruments TLV3607EVM Evaluation Module facilitates the evaluation of the TLV3607 high-speed dual-channel comparator. The TLV3607 is designed for low-voltage differential signals (LVDS), which offers high-speed signals to interconnect devices such as FPGAs with minimal power dissipation. The TI TLV3607EVM has layout options that simplify evaluating performance with different measurement tools.

Features

  • Evaluate comparator performance with 800-ps propagation delay
  • Ability to measure outputs with multiple measurement methods (SMA, active probe)
  • Low propagation delay
  • Low overdrive dispersion
  • High toggle frequency
  • Narrow pulse width detection capability
  • LVDS output
  • Low input offset voltage
  • RTE Package 16-pin WQFN

Specifications

  • Supply range of +2.4V to +5.5V
  • Input common mode voltage range of (VEE - 0.2V) to (VCCI + 0.2V)

Kit Contents

  • 1 x TLV3607EVM
  • 4 x jumper cap

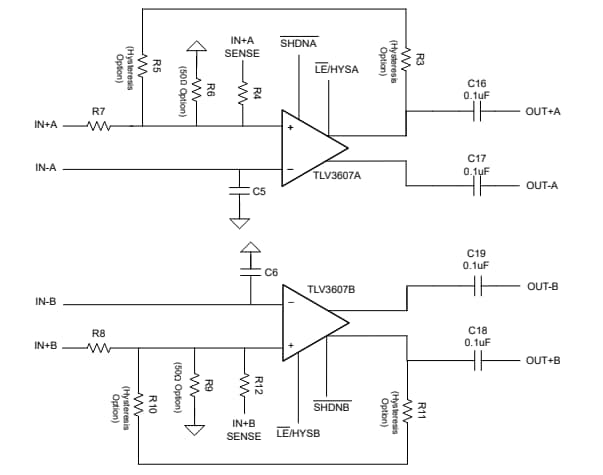
Block Diagram

Block Diagram - Texas Instruments TLV3607EVM Evaluation Module

PCB Layout

Texas Instruments TLV3607EVM Evaluation Module
Published: 2023-08-09 | Updated: 2023-08-17