Texas Instruments TLC69628-Q1 48-Channel LED Driver

Texas Instruments TLC69628-Q1 48-Channel LED Driver can provide up to 16-bit individual pixel-level LED PWM control. An additional 7-bit dot correction (DC) is also implemented for each channel to control peak current. Each device shares a data stream through a serial peripheral interface (SPI), which supports up to 511 devices. The interface is software compatible with LED drivers in the same group, which can be applied to different application scenarios based on LED current and total LED number.

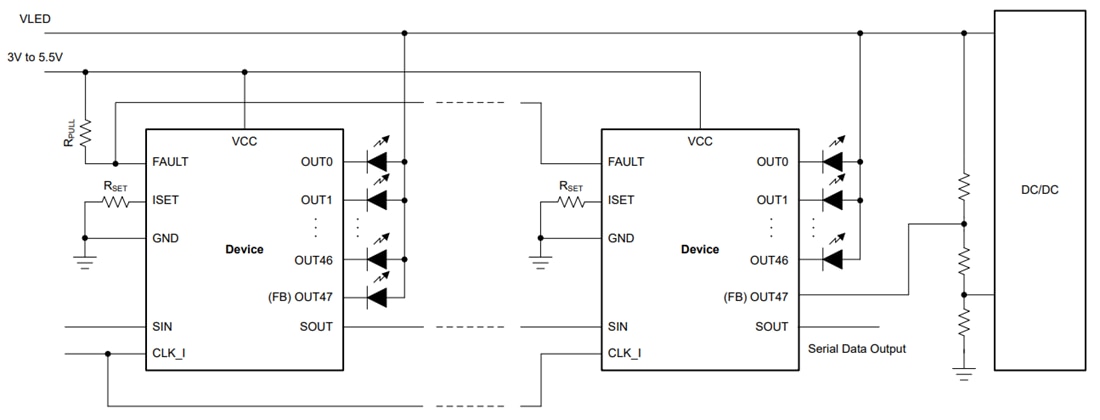
To optimize overall systematic power efficiency, the Texas Instruments TLC69628-Q1 is equipped with an adaptive headroom voltage control (AHVC) scheme to optimize headroom voltage across each channel and device. Only the OUT47 pin from the last device of the daisy chain must be programmed as an FB pin to optimize LED supply voltage from DC/DC.

Features

  • AEC-Q100 qualified for automotive applications
    • Grade 1: –40°C to 125°C ambient operating temperature
    • Device HBM classification level H1C
    • Device CDM classification level C4B
  • Targeted functional safety-compliant
    • Developed for functional safety applications
    • Documentation available to aid ISO 26262 system design up to ASIL B
  • 48 integrated current sinks
    • Programmable 16-bit PWM/hybrid dimming
    • Programmable 7-bit analog dot correction (DC)
    • Maximum output current/voltage of 60mA/16V
  • Integrated 33MHz oscillator
    • 16-bit PWM output at 500Hz
    • > 20KHz refresh rate with enhanced spectrum (ES) PWM
  • High-speed communication
    • Serial peripheral interface (SPI)
    • Data rates up to 17Mbps
  • Power efficiency optimization
    • Adaptive headroom voltage control (AHVC)
    • Device power save mode (PSM)
  • EMI mitigation
    • Interface: programmable buffer driving capability
    • Current sinks: phase shifting/spread spectrum
  • Protection and diagnostic
    • LED: open/short detection/health check
    • Current sink: adjacent-pin short/health check
    • Interface: CRC/command error/time-out error
    • Device: under voltage/ISET out of range/thermal shutdown/memory CRC/OTP CRC/OSC watchdog

Applications

  • Automotive central information display
  • Automotive cluster display
  • Automotive head-up display

Simplified Schematic

Schematic - Texas Instruments TLC69628-Q1 48-Channel LED Driver
Published: 2025-05-13 | Updated: 2025-09-19