Texas Instruments LOG114 Precision Logarithmic Amplifier
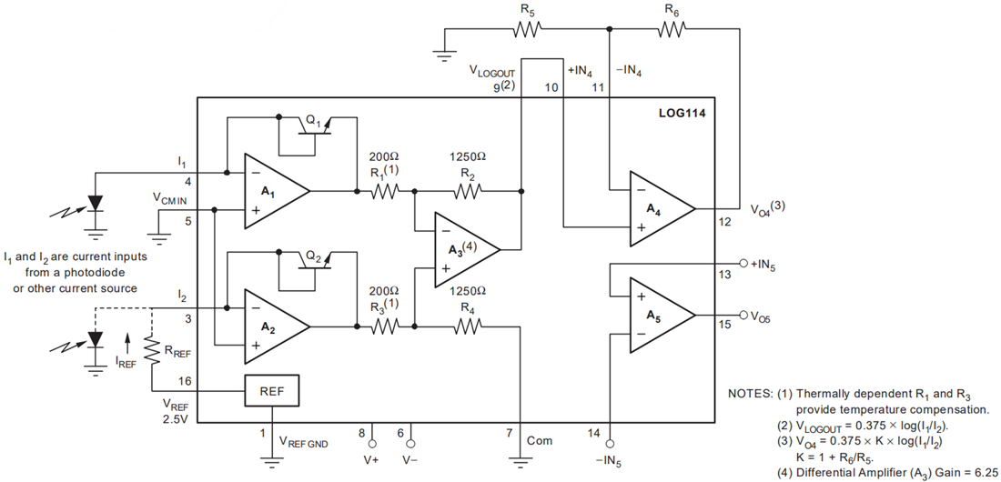
Texas Instruments LOG114 Precision Logarithmic Amplifier is designed for measuring low-level and wide dynamic range currents in communications, lasers, medical, and industrial systems. TI LOG114 Logarithmic Amplifier computes the logarithm or log-ratio of an input current or voltage relative to a reference current or voltage (logarithmic transimpedance amplifier). High precision is ensured over a wide dynamic range of input signals on either bipolar (±5V) or single (+5V) supply. Special temperature drift compensation circuitry is included on-chip. In log-ratio applications, the signal current may be from a high impedance source such as a photodiode or resistor in series with a low impedance voltage source. The reference current is provided by a resistor in series with a precision internal voltage reference, photo diode, or active current source. LOG114EVM is a ready-to-use platform for evaluating the performance of the LOG114 in various configurations.Features
- Advantages
- Tiny for High Density Systems
- Precision on One Supply
- Fast Over Eight Decades
- Fully-Tested Function
- Two Scaling Amplifiers
- Wide Input Dynamic Range: Eight Decades, 100pA to 10mA
- 2.5V Reference
- Stable Over Temperature
- Low Quiescent Current: 10mA
- Dual Or Single Supply: ±5V, +5V
- Specified Temperature Range: -5°C to +75°C
Applications
- One Terbium-Doped Fiber Optic Amplifier (EDFA)
- Laser Optical Density Measurement
- Photodiode Signal Compression Amp
- Log, Log-Ratio Function
- Analog Signal Compression In Front Of Analog-to-Digital (ADC) Converter
- Absorbance Measurement
Application Circuit
Published: 2012-04-26
| Updated: 2022-03-11
