Texas Instruments LMG3616 650V GaN Power FET

Texas Instruments LMG3616 650V GaN Power FET offers 270mΩ resistance with integrated driver and protection for switch-mode power-supply applications. This GaN FET incorporates a simplified design and reduces component count by integrating the GaN FET and gate driver in an 8mm by 5.3mm QFN package. The LMG3616 GaN FET features programmable turn-on slew rates that provide EMI and ringing control. The transistor's internal gate driver regulates the drive voltage for optimum GaN FET on-resistance. The internal driver reduces total gate inductance and GaN FET common-source inductance for improved switching performance, including Common-Mode Transient Immunity (CMTI). Typical applications include power supplies of AC/DC USB wall outlets, AC/DC auxiliary, television, SMPS for TV, mobile wall charger design, and USB wall power outlets.

Features

  • 650V drain-source voltage
  • 270mΩ drain-source resistance
  • Integrated gate driver with low propagation delays
  • Adjustable turn-on slew-rate control
  • Overtemperature protection with FLT pin reporting
  • 55μA AUX quiescent current
  • 26V maximum supply and input logic pin voltage
  • -40°C to 150°C operating junction temperature range
  • 8mm × 5.3mm QFN package with thermal pad

Applications

  • AC/DC adapters and chargers
  • AC/DC USB wall outlet power supplies
  • AC/DC auxiliary power supplies
  • Television power supplies
  • Mobile wall charger design
  • USB wall power outlet
  • Auxiliary-power supplies
  • SMPS power supply for TV
  • LED power supply

Functional Block Diagram

Block Diagram - Texas Instruments LMG3616 650V GaN Power FET

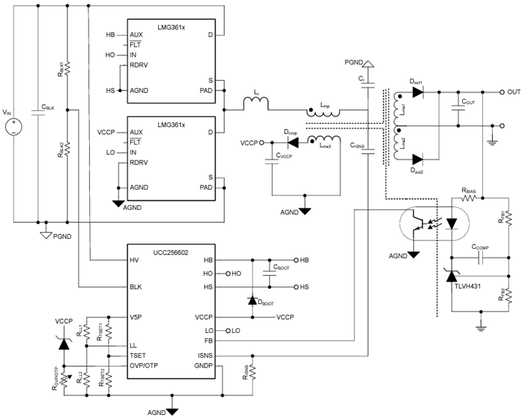
140W LLC Converter Application Diagram

Application Circuit Diagram - Texas Instruments LMG3616 650V GaN Power FET
Published: 2024-01-09 | Updated: 2024-08-19