Texas Instruments LM57EVM Evaluation Module
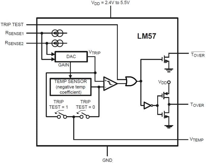
Texas Instruments LM57EVM Evaluation Module helps designers evaluate the operation and performance of the LM57 Resistor-Programmable Temperature Switch/Analog Temperature Sensor. This evaluation module contains one LM57 sensor. It comes pre-assembled with the LLP-8 LM57DISD-10 and has a 10C hysteresis of Texas Instruments LM57. The header connector lets users bring all package pins out for easy characterization and testing.Features
- The 8-pin header brings all package pins out for ease of characterization and testing
- User-friendly
- Access to the temp sensor output pins
- Allow to set 256 possible trip points by inserting two external axial resistors on the Rsense2A and Rsense2B socket
Block Diagram
Published: 2019-09-19
| Updated: 2023-11-13
