Texas Instruments LM51770x/LM51770x-Q1 Buck-Boost Controllers
Texas Instruments LM51770x/LM51770x-Q1 4-Switch Buck-Boost Controllers offer a regulated output voltage if the input voltage is higher, equal to, or lower than the adjusted output voltage. This controller features a wide input range of 3.5V to 78V, an output voltage range of 3.3V to 78V, a low shutdown current of 3μA, and a low operating current of 60μA. The LM51770 controller supports up to 95% high efficiency over the full range of the output current in power save mode. The switching frequency is fixed during buck, boost, and buck-boost operation. The LM51770 controller includes external clock synchronization, dynamic output voltage tracking for PWM or analog input signals, and two integrated high-voltage supply LDOs with automatic selection. Typical applications include industrial PCs, medical power supplies, power over Ethernet, solar power, and non-isolated DC/DC converters.
The LM51770x/LM51770x-Q1 controllers incorporate an integrated and optional average current monitor that monitors or limits input/output current. The protection feature includes adjustable undervoltage, hiccup overcurrent, and short protection. The LM51770 controller is available in a 9.7mm x 4.4mm DCP038 package.
The TI LM51770x-Q1 controllers are AEC-Q100 qualified for automotive applications.
Features
- 3.5V to 78V (85V absolute maximum) wide input range, 2.8V when V(BIAS) > 3.5V minimum
- 3.3V to 78V output voltage
- Low shutdown IQ of 3μA
- Low operating IQ of 60μA
- 3% reverse current limit accuracy for precise charging currents
- Average input and output current monitor or limiter
- Dynamic output voltage tracking for PWM or analog input signals
- Power Save Mode (PSM) is selectable for high-light load efficiency
- AEC-Q100 qualified for automotive applications
- Test temperature grade 1: –40°C to +150°C
- Two integrated high-voltage supply LDOs with automatic selection
- Fixed frequency across all operating modes (boost, buck-boost, and buck):
- Forced PWM mode selectable
- Switching up to 1.8MHz for small solutions and component size
- External clock synchronization
- Spread-spectrum operation is selectable
- Adjustable undervoltage protection
- Hiccup overcurrent and short protection
Applications
- Non-isolated DC/DC supply (merchant DC/DC, remote radio unit, and motor drive control)
- Backup power systems (battery backup, and fire safety)
- Industrial PC (single board computer)
- Medical PSU (oxygen concentrator)
- Power over Ethernet (router)
- Solar power (solar charge controller)
Datasheets
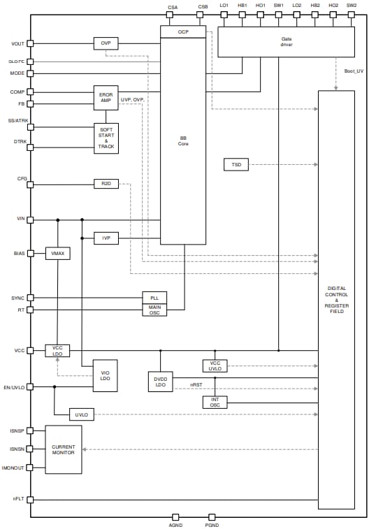
Functional Block Diagram
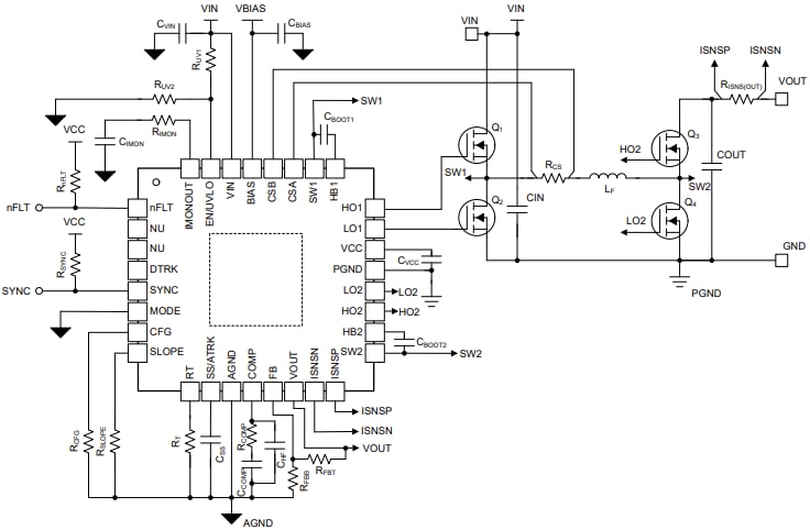
Simplified Schematic
