Texas Instruments LM5163/LM5163-Q1 Synchronous Buck DC/DC Converters
Texas Instruments LM5163/LM5163-Q1 Synchronous Buck DC/DC Converters are easy-to-use, ultra-low IQ constant on-time (COT) synchronous step-down buck regulators. The LM5163/LM5163-Q1 DC/DC Converters have integrated high-side and low-side power MOSFETs into a highly efficient buck converter that operates from a wide input voltage of 6V to 100V.The LM5163-Q1 combines features for comprehensive system requirements, including an open-drain Power Good circuit for power-rail sequencing and fault reporting, internally fixed soft start, and monotonic startup into pre-biased loads. The device also provides precision for the programmable line under-voltage lockout (UVLO), a smart cycle-by-cycle current limit for optimal inductor sizing, and thermal shutdown with automatic recovery. These features enable a flexible and easy-to-use platform for various applications.
The Texas Instruments LM5163-Q1 is available in an 8-pin SO Power PAD package with a 1.27mm pin pitch for adequate spacing in high-voltage applications. The LM5163-Q1 devices are AEC-Q100 qualified for automotive applications.
Features
- Designed for reliable and rugged applications
- Wide input voltage range of 6V to 100V
- –40°C to +150°C junction temperature range
- Fixed 3ms internal soft-start timer
- Peak and valley current-limit protection
- Input UVLO and thermal shutdown protection
- Suited for scalable automotive power supplies
- Low minimum on- and off-times of 50ns
- Adjustable switching frequency up to 1MHz
- Diode emulation for high light-load efficiency
- 10.5µA no-load input quiescent current
- 3µA shutdown quiescent current
- Optimized for CISPR 25 EMI standard
- AEC-Q100-qualified for automotive applications
- Device temperature grade 1 (–40°C to +125°C, ambient temperature range)
- Integration reduces solution size and cost
- COT mode control architecture
- Integrated 0.725Ω NFET buck switch supports wide duty cycle range
- Integrated 0.34Ω NFET synchronous rectifier eliminates external Schottky diode
- 1.2V internal voltage reference
- No loop compensation components
- Internal VCC bias regulator and boot diode
Applications
- Automotive 48V mild-hybrid ECU bias supplies
- Automotive DC/DC converters
- Automotive HVAC compressors and PTC heaters
Datasheets
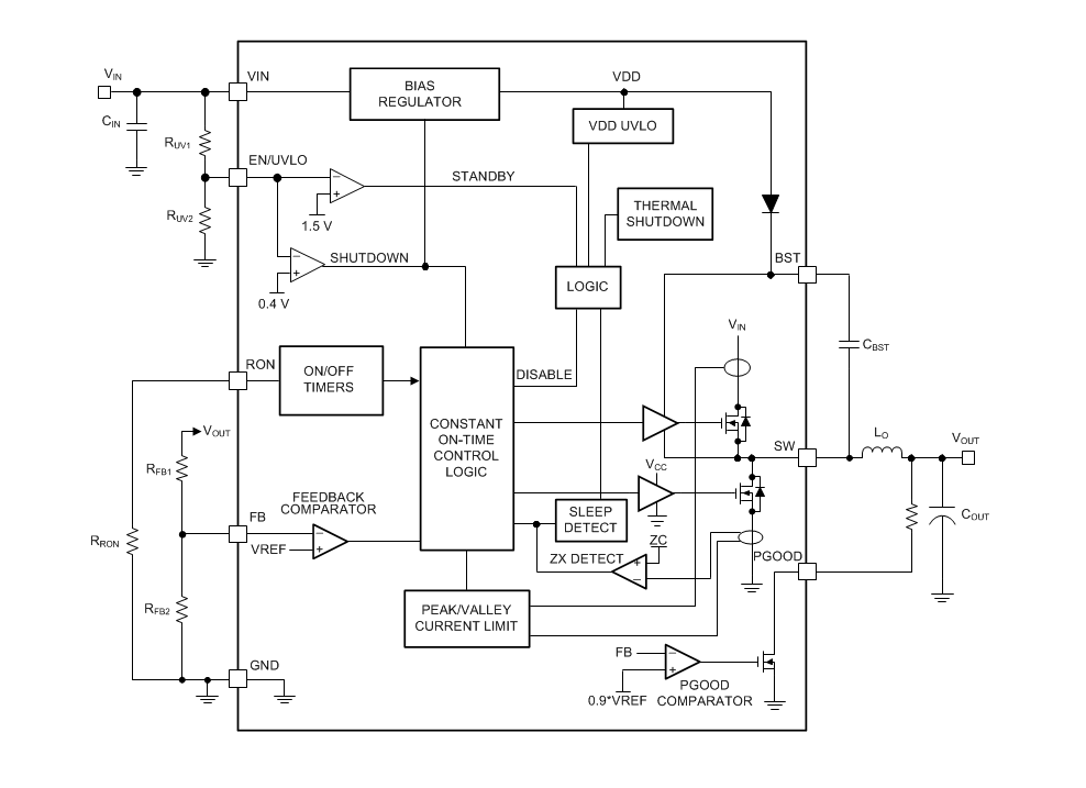
Functional Diagram
Typical Application
