Texas Instruments DEM-OPA-RGV-EVM Evaluation Module

Texas Instruments DEM-OPA-RGV-EVM Evaluation Module facilitates an extensive evaluation of the dual, wideband operational amplifiers in a VQFN (RGV) package. The DEM-OPA-RGV-EVM Evaluation Module is designed in accordance with high-speed performance specifications and power line communication (PLC) and transmission line drivers.

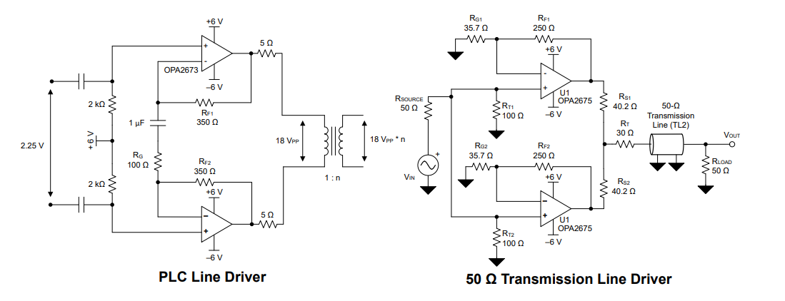
The TI DEM-OPA-RGV-EVM Evaluation Module allows quick and efficient lab testing of high-speed dual amplifiers using 50Ω SMA connectors using lab equipment. The device is easily configured for different gains and single or split-supply operations. The two channels on the DEM-OPA-RGV-EVM can be used as individual amplifiers or configured as a differential input to the differential-output driver. Additionally, the device can use a transformer with appropriate resistors at the output as a 50Ω single-ended output.

Features

  • Configurable for single or split-supply operation
  • Configurable gain and feedback networks for inverting and non-inverting configurations
  • Supports single-ended or differential inputs and outputs
  • Designed for easy connection to standard 50Ω input and output impedance lab equipment
  • High-speed optimized layout to reduce parasitic effects

Typical Application

Application Circuit Diagram - Texas Instruments DEM-OPA-RGV-EVM Evaluation Module

PCB Layout

Texas Instruments DEM-OPA-RGV-EVM Evaluation Module
Published: 2022-05-20 | Updated: 2022-10-24