Texas Instruments BQ27Z558EVM-084 Evaluation Module

Texas Instruments BQ27Z558EVM-084 Evaluation Module is designed to evaluate the BQ27Z558 battery gauge with Impedance Track™ technology. The BQ27Z558 batterys' gas gauge communicates through I2C-compatible and HDQ one-wire interfaces. This evaluation module operates at a 3.6V typical input voltage. The circuit module includes the BQ27Z558 integrated circuit (IC) and all other components necessary to monitor and predict capacity for 1-series cell lithium-ion (Li-ion) or lithium-polymer (li-polymer) batteries. This module is ideal for smartphones, digital still cameras and video cameras, tablet computing, portable and wearable health devices, and mobile audio devices.

Features

  • Complete evaluation system for the BQ27Z558 gas gauge with Impedance Track™ technology
  • Populated circuit module for quick setup
  • Personal Computer (PC) software that allows configuring and data logging for system analysis
  • 1.2V I/O I2C communication

Applications

  • Smartphones
  • Digital still cameras and video cameras
  • Tablet computing
  • Portable and wearable health devices
  • Portable audio devices

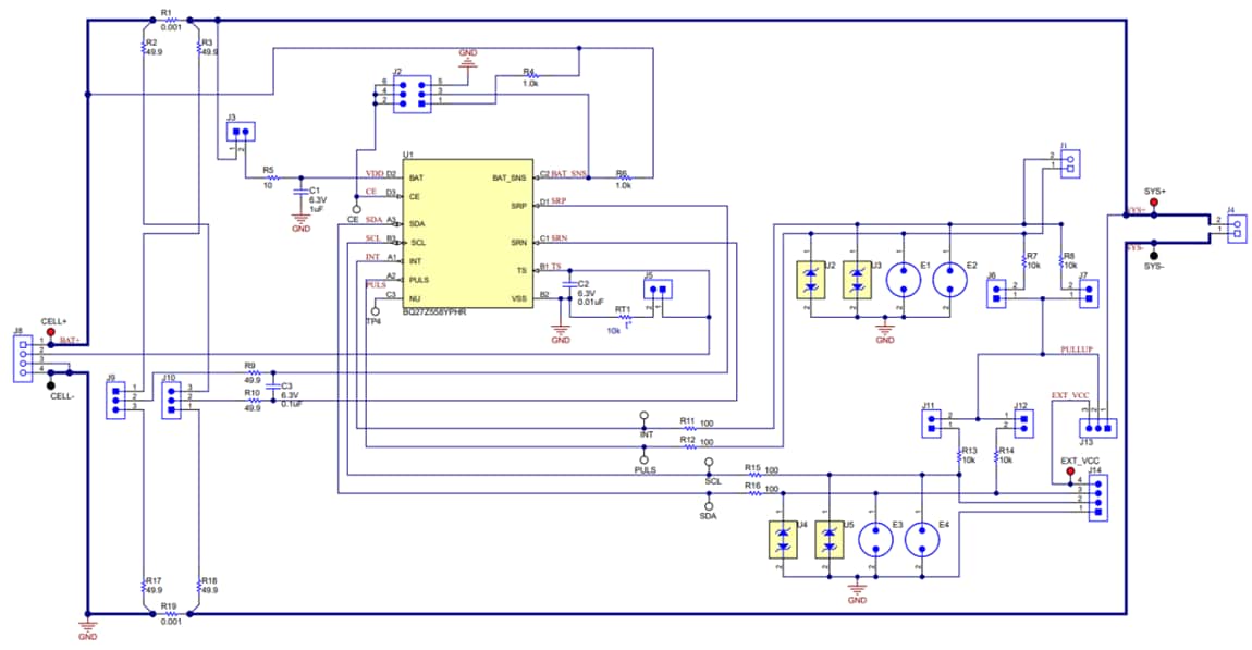
Schematic

Schematic - Texas Instruments BQ27Z558EVM-084 Evaluation Module
Published: 2024-01-16 | Updated: 2024-02-09