STMicroelectronics STEVAL-VP22201B Evaluation Board
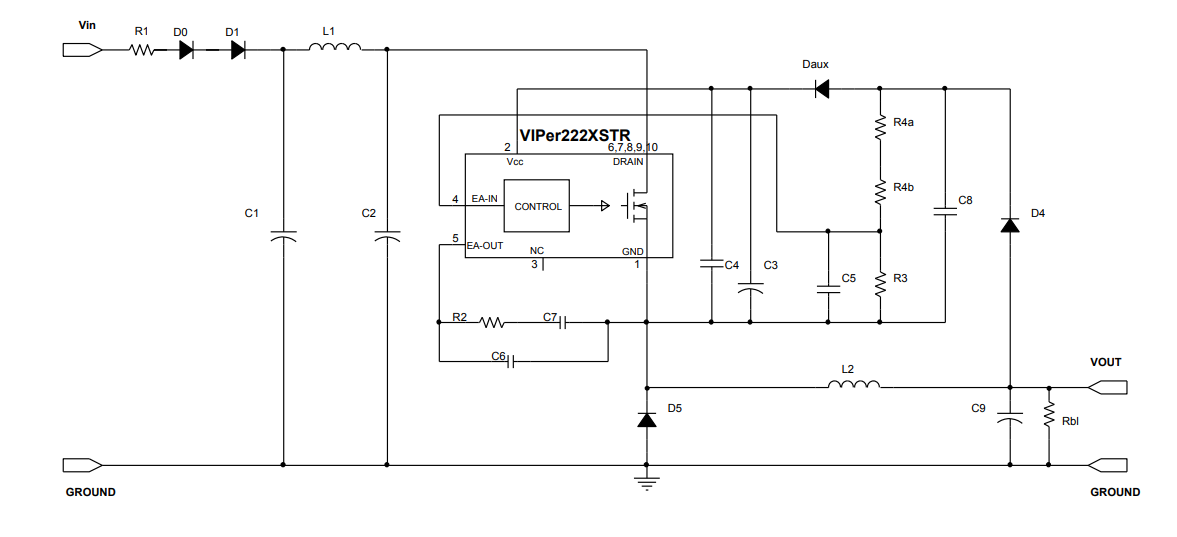
STMicroelectronics STEVAL-VP22201B Evaluation Board implements a 5V-1.8W, isolated flyback converter designed for general-purpose applications operating from 85VAC to 265VAC. The reference design is constructed around the VIPer222XSTR offline high-voltage converter. The VIPer222XSTR from the VIPerPlus family offers 730V power MOSFET and pulse width modulation (PWM) current-mode control. The VIPer222XSTR operates at a 30kHz fixed frequency with frequency jittering for compliance with standards regarding electromagnetic disturbances. STMicroelectronics STEVAL-VP22201B Evaluation Board features a small size, minimal BOM, low standby consumption, and tight line and load regulation over the entire input and output range. The burst mode operation reduces the average switching frequency and minimizes frequency-related losses, resulting in extremely low consumption under a no-load condition.Features
- Built around the VIPer222XSTR offline high-voltage converter
- Compact size
- Tight line and load regulation over the entire input and output range
- Meets IEC55022 Class B conducted EMI even with reduced EMI filter, thanks to frequency jittering
- RoHS compliant
Specifications
- 85VAC to 265VAC universal input mains range
- 50Hz to 60Hz frequency range
- 5V output voltage
- 360mA output current
- <18mW at 230VAC stand-by mains consumption
Schematic Diagram
Board Overview
Published: 2020-02-28
| Updated: 2025-01-13
