STMicroelectronics STEVAL-1PS01EJR Evaluation Board

STMicroelectronics STEVAL-1PS01EJR Evaluation Board features an ST1PS01 nano-quiescent miniaturized synchronous step-down converter. The STMicroelectronics ST1PS01 converter is designed for applications where high efficiency, PCB size, and thickness are the key factors. The STEVAL-1PS01EJR evaluation board can provide up to 400mA output current with an input voltage ranging from 1.8V to 5.5V. Using two digital control inputs, the output voltage can be dynamically adjusted from 1.8V to 3.3V. The STEVAL-1PS01EJR evaluation board can achieve high-efficiency conversion using only a 2.2µH inductor and two small capacitors. This evaluation board incorporates advanced design circuitry that minimizes the quiescent current. The STEVAL-1PS01EJR evaluation board finds its applications in wearable devices, personal tracking monitors, and smartwatches.

Features

  • 500nA input quiescent current at VIN= 3.6V (not switching)
  • 94% typical efficiency at 1mA load (VIN=3.6V, VOUT=3.3V)
  • 100% duty cycle
  • 1.8V to 5.5V input operating range
  • Undervoltage lockout
    • 1.57V (VIN falling, typical)
  • Up to 400mA output current capability
  • Low power control operation for the best efficiency
  • Embedded soft-start circuit
  • Tiny external components
    • L=2.2µH typical
  • 1.8V to 3.3V selectable output voltages
  • Power Good signal output voltage
  • ±1.5% output voltage accuracy (VOUT, TA=25 °C)
  • Dynamic output voltage selection (D0, D1)
  • Available in flip-chip package
  • Hardware is WEEE and RoHS-compliant

Applications

  • Wearable and fitness accessories
  • Personal tracking monitors
  • Smartwatches and sports bands
  • Energy harvesting and wireless sensors
  • Industrial sensors and portable low-power devices
  • Single-cell Li-Ion battery devices
  • BLUETOOTH® low energy
  • Zigbee®

STEVAL-1PS01EJR Block Diagram

Block Diagram - STMicroelectronics STEVAL-1PS01EJR Evaluation Board

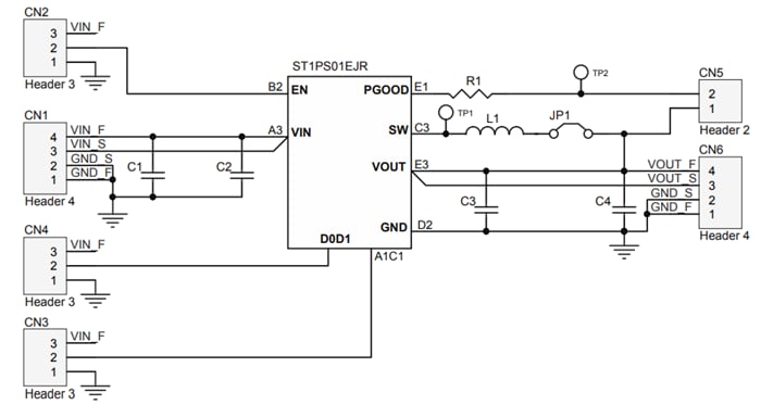
STEVAL-1PS01EJR Schematic Diagram

Schematic - STMicroelectronics STEVAL-1PS01EJR Evaluation Board
Published: 2019-03-04 | Updated: 2024-02-05