STMicroelectronics STEVAL-SMACH15V1 USB Adapter Evaluation Board

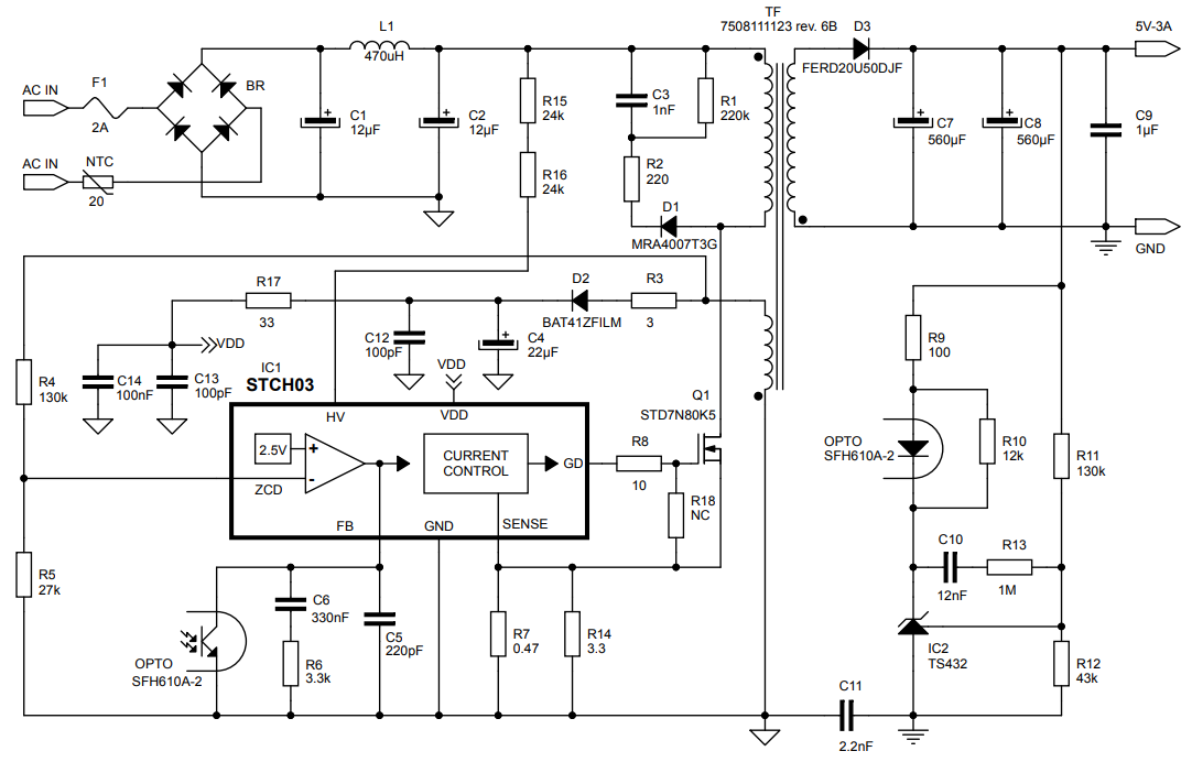
STMicroelectronics STEVAL-SMACH15V1 USB Adapter Evaluation Board is based on the STCH03 offline PWM controller for low standby adapters. The STEVAL-SMACH15V1 provides constant output current (CC) regulation using primary sensing feedback. The device combines a high-performance low-voltage PWM controller chip and a 650VHV start-up cell in the same package. The board also features extremely low quiescent current and burst-mode management. These features help minimize residual input consumption to less than 15mW under no-load conditions.

Features

  • Universal AC Main Input voltage range: 90VAC to 264VAC
  • Output range: 5V-3A continuous operation
  • Constant voltage (CV) and constant current (CC) operation with CC primary sensing
  • Output overvoltage and short-circuit protection
  • Input power in standby
  • Intelligent power management to maximize efficiency over entire output power range
  • Compliant with stringent energy regulations
  • EMI According to EN55022-Class-B
  • 44mm x 35mm x 15mm

Schematic

Schematic - STMicroelectronics STEVAL-SMACH15V1 USB Adapter Evaluation Board
Published: 2018-07-10 | Updated: 2022-03-10