STMicroelectronics STEVAL-MKI220V1 Adapter Board
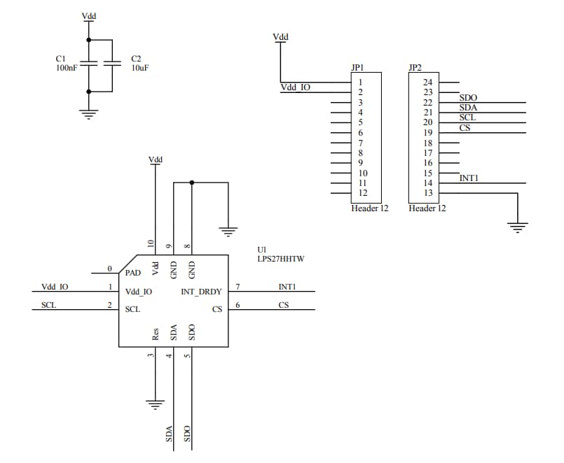
STMicroelectronics STEVAL-MKI220V1 Adapter Board allows users to evaluate MEMS devices in the LPS27HHTW product family. The STEVAL-MKI220V1 Adapter Board provides an effective solution for fast system prototyping and device evaluation directly within a user’s application.The STM STEVAL-MKI220V1 plugs directly into a standard DIL 24 socket. The adapter provides the complete LPS27HHTW pinout and comes ready-to-use with the required decoupling capacitors on the VDD power supply line.
The STEVAL-MKI109V3 motherboard supports the Adapter Board with a high-performance 32-bit microcontroller that functions as a bridge between the sensor and a PC. A downloadable graphical user interface (UnicoGUI) or dedicated software routines are available for customized applications from the PC.
Features
- Complete LPS27HHTW pinout for a standard DIL 24 socket
- Fully compatible with the STEVAL-MKI109V3 motherboard
- RoHS compliant
Board Schematics
Published: 2021-02-26
| Updated: 2022-03-11
