STMicroelectronics A6984 Synchronous Step-Down Switching Regulators
STMicroelectronics A6984 Synchronous Step-Down Switching Regulators deliver up to 400mA DC with an adjustable output voltage range from 0.9V. The A6984 has a fixed 3.3V VOUT and requires no external resistor divider. The low consumption mode (LCM) is designed for applications active during car parking to maximize the efficiency at light load with controlled output voltage ripple. The low noise mode (LNM) makes the switching frequency almost constant over the load current range, serving low noise application specifications like car audio/sensors.Features
- AEC-Q100 qualified
- 400mA DC output current
- 4.5V to 36V operating input voltage
- Synchronous rectification
- Low consumption mode or low noise mode
- 100μA IQ at light load (LCM VOUT = 3.3V)
- 13μA IQ-SHTDWN
- Adjustable fSW (250kHz-600kHz)
- Output voltage adjustable from 0.9V
- No resistor divider required for 3.3V VOUT
- VBIAS maximizes efficiency at light load
- 350mA valley current limit
- Constant on-time control scheme
- PGOOD open collector
- Thermal shutdown
Applications
- Car body and ADAS applications (LCM)
- Car audio and low noise applications (LNM)
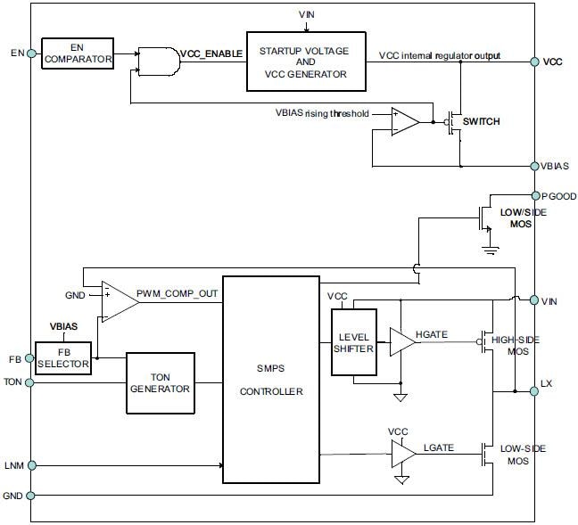
Block Diagram
Published: 2017-05-23
| Updated: 2022-05-19
