Texas Instruments TPD4S480 USB Type-C® 48V EPR Port Protector
Texas Instruments TPD4S480 USB Type-C® 48V EPR Port Protector offers 4-channels short-to-VBUS overvoltage and IEC ESD protection for CC1, CC2, SBU1, and SBU2. Due to small pin pitches and non-compliant USB Type-C cables and accessories, the VBUS pins get shorted to the CC and SBU pins inside the USB Type-C connector. This port protector features ±65V surge protection on CC pins and +65V/-35V surge protection on SBU pins in a 3mm x 3mm QFN package. Typical applications include desktop PCs/motherboards, standard notebook PCs, docking stations, port/cable adapters and dongles, smartphones, Chromebooks, and WOA.The TPD4S480 protector includes an integrated VBUS divider circuit and FET driver that allows PD controllers not rated for EPR operation to operate safely in EPR voltage ranges. This device integrates IEC 61000-4-2 ESD protection for the CC1, CC2, SBU1, and SBU2 pins, eliminating the need to place high-voltage TVS diodes externally on the connector.
Features
- 4-channels of short-to-VBUS overvoltage protection (CC1, CC2, SBU1, and SBU2): 63VDC tolerant
- 4-channels of IEC 61000-4-2 ESD protection (CC1, CC2, SBU1, and SBU2)
- CC1 and CC2 overvoltage protection FETs for passing VCONN power
- ±65V surge protection on CC pins
- +65V/-35V surge protection on SBU pins
- Integrated VBUS divider circuit with enable for dividing down EPR level VBUS
- Integrated FET driver for control of external EPR blocking FET
- CC dead battery resistors integrated for handling dead battery use cases in mobile devices
- 3mm x 3mm QFN package
Applications
- Desktop PC/motherboard
- Standard notebook PC
- Chromebook and WOA
- Docking station
- Port/cable adapters and dongles
- Smartphones
Functional Block Diagram
CC and SBU Overvoltage Protection
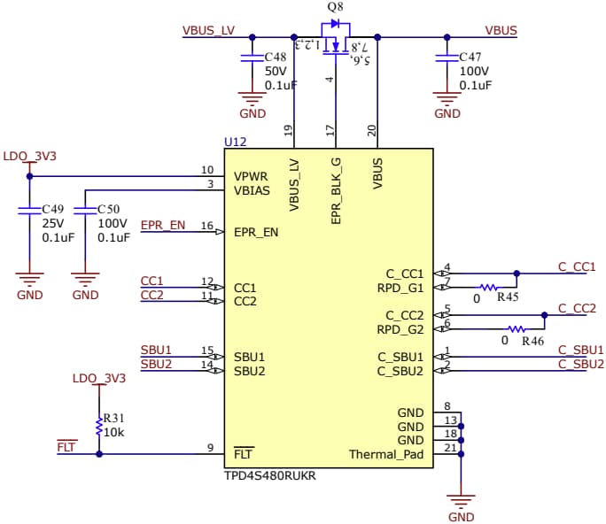
Schematic
Published: 2025-01-28
| Updated: 2025-02-23
