ROHM Semiconductor BD18337EFV-ME2 & BD18347EFV-ME2 LED Drivers
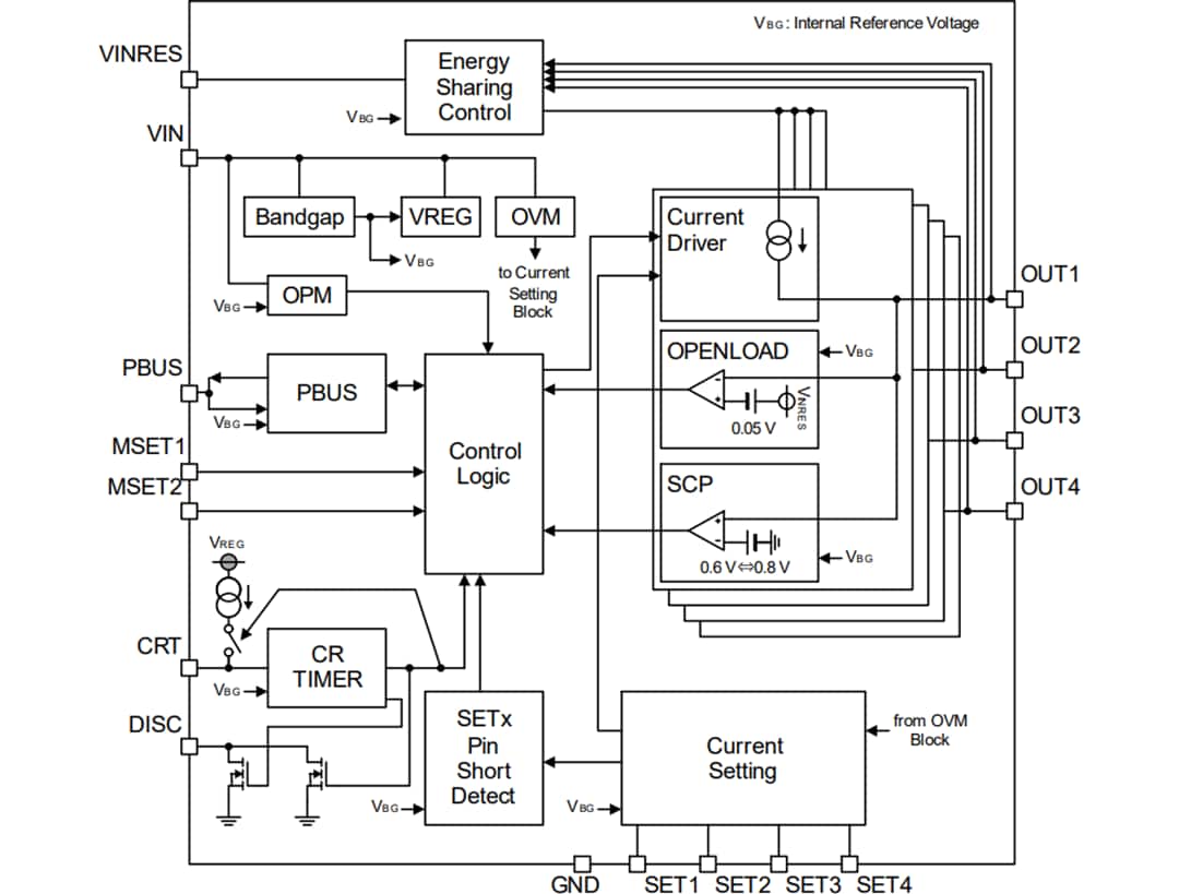
ROHM Semiconductor BD18337EFV-ME2 and BD18347EFV-ME2 LED Drivers are 40V, 150mA, 4-channel, constant-current drivers for automotive applications. The BD18337EFV-M is designed for applications where the OUTx pin has 3 LEDs in series. The BD18347EFV-M is designed for applications where the OUTx pin has 2 LEDs in series. Both devices from ROHM Semiconductor integrate energy sharing control, along with LED open detection, OUTx pin short circuit protection, over-voltage mute, and a thermal shutdown function.The ROHM Semiconductor BD18337EFV-ME2 and BD18347EFV-ME2 LED Drivers are available in an HTSSOP-B16 package and have a -40°C to +125°C operating temperature range.
Features
- AEC-Q100 qualified (Grade 1)
- LED configuration
- BD18337EFV-ME2: 3 series, 4 parallels
- BD18347EFV-ME2: 2 series, 4 parallels
- 5.5V to 20.0V input voltage range (VIN)
- 150mA per channel drive
- ±5% output current accuracy
- ±5% relative channel accuracy
- Energy sharing control
- PWM dimming function
- License lamp mode
- LED open detection
- OUTx pin short circuit protection (SCP)
- Over-voltage mute function (OVM)
- Disable LED open detection function at reduced-voltage
- LED failure input/output functions (PBUS)
- 40°C to +125°C operating temperature range
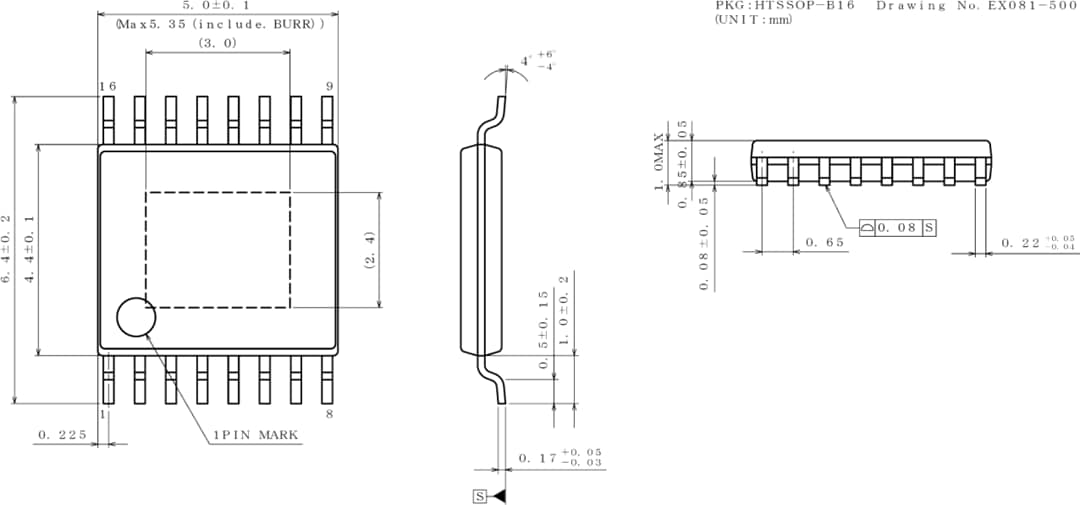
- 5.00mm x 6.40mm x 1.00mm HTSSOP-B16 package
Applications
- Automotive LED exterior lamps
- Rear lamps
- License lamps
- DRL and position lamps
- Fog lamps
- Automotive LED interior lamps
- Air conditioner lamps
- Cluster lights
- Interior illumination
Block Diagram
Typical Application Circuit
Package Outline
Published: 2020-12-04
| Updated: 2024-10-31
