ROHM Semiconductor Battery Charge Management ICs

ROHM Semiconductor Battery Charge Management ICs provide two port BC1.2 detection, a dual-source battery charger, and a battery monitor with many alarm outputs. These ROHM ICs feature programmable charging voltage and current, two separate input sources, a step-up/down switching charger, JEITA-compliant charging profile, and battery short-circuits. The battery charge management ICs are available in a 40-pin Quad Flat No-leads (QFN) and small wafer-level CSP packages designed for space-constraint equipment. These ICs have an input operating voltage of 3.8V to 25V, a programmable switching frequency range of 600kHz to 1.2MHz and an operating temperature range of -30ºC to 85ºC. These battery charge management ICs are ideal for ultrabooks, notebooks, ultra-mobile, and tablet PCs.

Features

  • High-efficiency step-up/down switching charger for 1-4 cell Li-ion/Li-poly battery
  • Two separate input sources for USB-VBUS and DC adapter
  • Two-port BC1.2 detectors
  • JEITA-compliant charging profile
  • Programmable parameters for preconditioning, pre-charge current, and fast-charge current
  • Programmable charging voltage
  • Programmable charge current
  • 600kHz to 1.2MHz programmable switching frequency
  • Supports USB BCS 1.2, ACA, ID pin, and OTG
  • USB-VBUS over-voltage protection
  • Over-voltage battery protection
  • Battery short-circuit detection
  • Power path management with charge pump gate driver
  • Flexible power path control
  • Reverse buck/boost option
  • Bias voltage output for the external thermistor
  • PMON output
  • PROCHOT# output
  • Supports inhibit/autonomous charging
  • Battery learn function
  • Voltage measurement for thermistor
  • Bias voltage output for the external thermistor
  • SMBus interface for host communication
  • Embedded OTPROM for initial settings
  • 3.8V to 25V input operating range
  • -30ºC to 85ºC operating temperature range

Applications

  • Ultrabook
  • Notebook PC
  • Ultra-mobile PC
  • Tablet PC

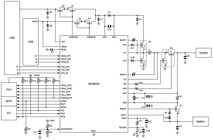
Block Diagram

Block Diagram - ROHM Semiconductor Battery Charge Management ICs
Published: 2018-02-05 | Updated: 2024-11-27