Richtek RT198x Ideal Diode Protection Switches
Richtek RT198x Ideal Diode Protection Switches offer an ideal diode reverse current blocking function with low forward voltage and an enable input for disconnection. These switches feature a 20mΩ (typical) RON, programmable soft-start, programmable overvoltage protection, undervoltage-lockout protection, and analog ideal diode gate control functions. The RT198x is compliant with IEC 61000-4-2 and IEC 61000-4-5 standards. These switches are used in USB-C®/thunderbolt sink power delivery, docking stations, and power ORing applications.The RT198x switches' adjustable soft-start circuit sets the output voltage slew rate and manages inrush current into high capacitance loads. During this process, the integrated MOSFET provides a low forward voltage drop and high Safe Operating Area (SOA). These switches are available in VDFN-12T1L 3x3 or VDFN-12TL 3x3 package.
Features
- RT1986:
- 5.5A continuous/15A peak current capability
- 3.4V to 23V input supply voltage range
- 28V Absolute Maximum Rating (AMR)
- VDFN-12TL 3x3 package
- RT1985:
- 8A continuous/20A peak current capability
- 3.4V to 23V input supply voltage range
- 28V Absolute Maximum Rating (AMR)
- VDFN-12TL 3x3 package
- RT1987:
- 8A continuous/20A peak current capability
- 3.4V to 32V input supply voltage range
- 40V Absolute Maximum Rating (AMR)
- VDFN-12T1L 3x3 package
- 20mΩ (typical) RON
- Analog ideal diode gate control:
- Blocks reverse current
- Avoids switch chatter
- Enables fast power swap
- Programmable soft-start
- Programmable overvoltage protection
- Over-temperature protection
- Start-up short-circuit protection
- Compliant with IEC 61000-4-2 and IEC 61000-4- 5 standards
Applications
- USB-C®/thunderbolt sink power delivery
- Docking stations
- Power ORing
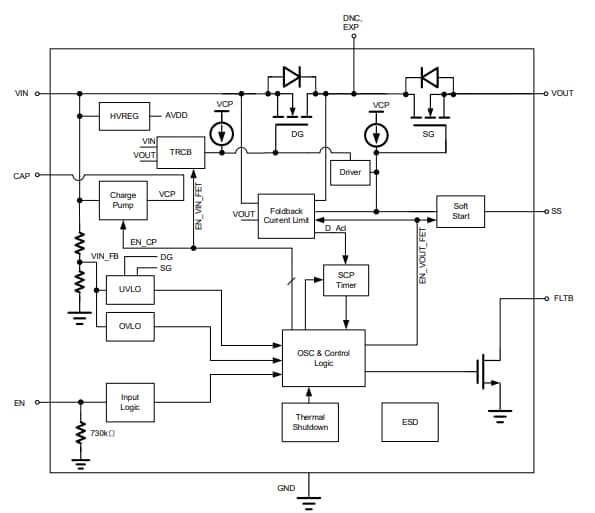
RT1985 Functional Block Diagram
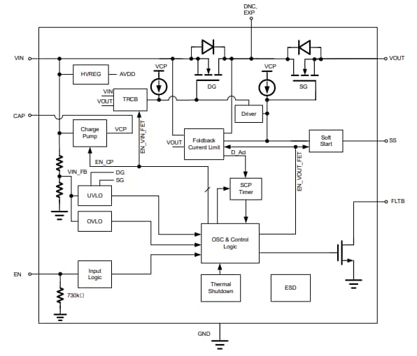
RT1986 Functional Block Diagram
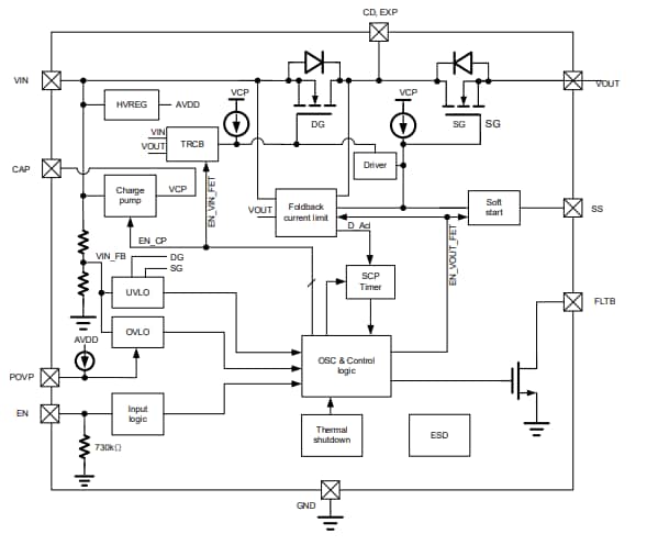
RT1987 Functional Block Diagram
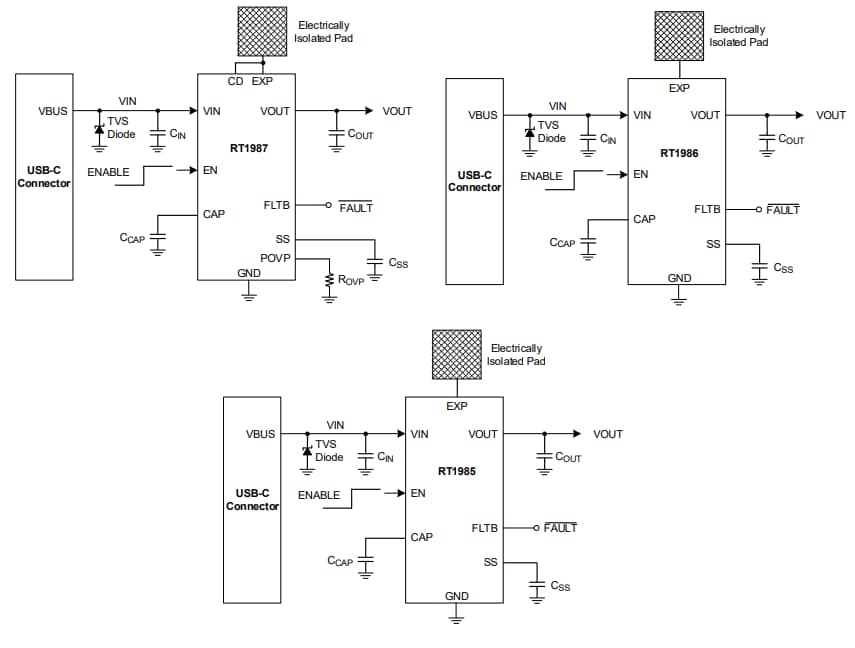
Simplified Application Circuit Diagram
Published: 2025-02-26
| Updated: 2025-05-28
