Renesas Electronics RAA210030 Step-Down DC/DC Mini Power Module
Renesas Electronics RAA210030 Step-Down DC/DC Mini Power Module is a compact, single-channel, synchronous step-down, non-isolated complete power supply delivering up to 3A of continuous current. This power supply module operates from a single 2.7V to 5.5V input power rail and integrates the controller, gate driver, power inductor, and MOSFETs. The RAA210030 power supply employs a peak current mode control scheme to provide a fast transient response and excellent loop stability. The output voltage can be set as low as 0.6V, with setpoint accuracy better than ±1.5% over line, load, and temperature.The RAA210030 power module can be configured for Pulsed Frequency Modulation (PFM) or Forced Pulse Width Modulation (FPWM) at light load. The FPWM reduces noise and RF interference, while PFM provides higher efficiency by reducing switching losses at light loads. Typical applications include telecom, industrial, optical, and medical equipment, point-of-load conversions, MCUs, MPUs, DSPs, and FPGAs.
Features
- 3A complete power supply:
- Integrates controller, gate driver, MOSFETs, and inductor
- Adjustable output voltage:
- As low as 0.6V with ±1.5% accuracy over line, load, and temperature
- Up to 95% efficiency
- Default 2MHz current mode control operation:
- 500kHz to 4MHz resistor adjustable
- External synchronization up to 4MHz
- 100% duty cycle
- 2.7V to 5.5V input voltage range
- Dedicated enable pin and power-good flag
- Internal 1ms soft-start time
- Selectable PFM or FPWM mode
- Soft-stop output discharge
- UVLO, OCP, negative OCP, OVP, and OTP
- OCP/Short-Circuit Protection (SCP) hiccup mode
- Compact RoHS compliant 3mm×3mm×1.08mm (1.15mm maximum) DFN embedded laminate package
Features
- Point-of-load conversions
- MCU, MPU, DSP, and FPGA
- Telecom, Industrial, optical, and medical equipment
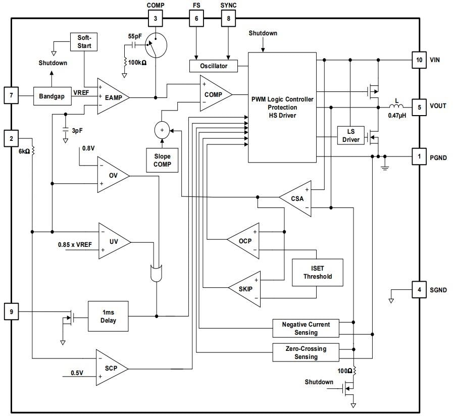
Block Diagram
Typical Application Circuit
Published: 2023-05-19
| Updated: 2023-05-19
