Renesas Electronics ISL81805EVAL3Z Dual-Output Evaluation Board

Renesas Electronics ISL81805EVAL3Z Dual-Output Evaluation Board is designed for negative-to-positive voltage conversion and high-output voltage applications. The ISL81805EVAL3Z features the ISL81805, which is an 80V high voltage, dual synchronous boost controller that offers external soft-start and independent enablefunctions with integrated UV/OV/OC/OT protection. A programmable switching frequency (ranging from 100kHz to 1MHz) helps optimize the inductor size as the strong gate driver delivers up to 20A for each output. 

Features

  • Negative-to-positive voltage conversion
  • Wide -36V to -60V input range
  • Programmable soft-start
  • Optional DEM/PWM operation
  • Supports pre-bias output with soft-start
  • Optional input/output constant current OCP protection
  • PGOOD indicator
  • OVP, OTP, and UVP protection

Applications

  • Telecommunications
  • Servers and data centers
  • Automotive electronics
  • Industrial equipment
  • Power systems

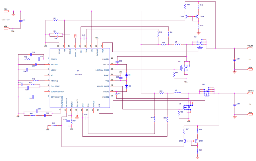
Block Diagram

Block Diagram - Renesas Electronics ISL81805EVAL3Z Dual-Output Evaluation Board
Published: 2023-12-12 | Updated: 2024-01-08