Renesas Electronics ISL8088 Synchronous Buck Regulator
Renesas Electronics ISL8088 Synchronous Buck Regulator is a high-efficiency, dual synchronous step-down DC-DC regulator that can deliver up to 800mA continuous output current per channel. The supply voltage range of 2.75V to 5.5V allows using a single Li+ cell, three NiMH cells, or a regulated 5V input. The current mode control architecture enables very low-duty cycle operation at a high frequency with a fast transient response and excellent loop stability. The ISL8088 operates at 2.25MHz switching frequency allowing the use of small, low-cost inductors and capacitors. Each channel is optimized for generating an output voltage as low as 0.6V.The ISL8088 has a user-configurable mode of operation-forced PWM (Pulse Width Modulation) mode and PFM (Pulse Frequency Modulation)/PWM mode. The forced PWM mode operation reduces noise and RF interference while the PFM mode operation provides high efficiency by reducing switching losses at light loads. In PFM mode of operation, both channels draw a total quiescent current of only 30µA hence enabling high light-load efficiency in order to maximize battery life.
The ISL8088 offers a 1ms Power-Good (PG) to monitor both outputs at power-up. At shutdown, ISL8088 discharges the outputs capacitor. Other features include internal digital soft-start, enable for power sequence, overcurrent protection, and thermal shutdown.
The ISL8088 is offered in a 3mm x 3mm Dual Flat No-lead (DFN) package with 1mm maximum height.
Features
- Internal current mode compensation
- 100% maximum duty cycle for lowest dropout
- Selectable forced PWM mode and PFM mode
- External synchronization up to 4MHz
- Start-up with pre-biased output
- Soft-stop output discharge during disabled
- 2ms internal digital soft-start
- Power-Good (PG) output with 1ms delay
- Package type: DFN-10
- Package dimensions: 3mm x 3mm x 1mm
Applications
- DC-DC POL modules
- µC/µP, FPGA, and DSP power
- Plug-in DC-DC modules for routers and switchers
- Test and measurement systems
- Li-ion battery power devices
- Bar code readers
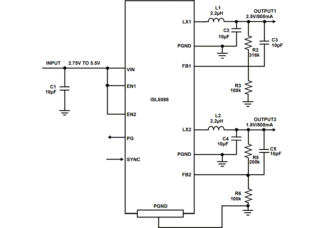
Typical Application Circuit
