Renesas Electronics ISL68201 Buck Controller

Renesas Electronics ISL68201 Buck Controller features proprietary R4™ Technology. The Single-Phase R4 Digital Hybrid PWM Controller with PMBus/SMBus/I2C and PFM features a wide input and output voltage range. Integrated LDOs provide controller bias voltage for single-supply operation. Renesas Electronics ISL68201 with R4 control scheme has extremely fast transient performance, accurately regulated frequency control, and all internal compensation.

Features

  • Proprietary R4 Technology
    • Linear control loop for optimal transient response
    • Variable frequency and duty cycle control during load transient for fastest possible response
    • Inherent voltage feed-forward for wide-range input
  • 4.5V to 24V input voltage range
  • 0.5V to 5.5V output voltage range
  • ±0.5% DAC accuracy with remote sense
  • Support all-ceramic solutions
  • Integrated LDOs for single input rail solution
  • SMBus/PMBus/I²C compatible, up to 1.25MHz
  • 256 boot-up voltage levels with a configuration pin
  • Eight switching frequency options from 300kHz to 1.5MHz
  • PFM operation option, compatible with ISL99140 for improved light-load efficiency
  • Start-up into precharged load
  • Precision enable input to set higher input UVLO and power sequence as well as fault reset
  • Power-good monitor for soft-start and fault detection
  • Comprehensive fault protection for high system reliability
    • Over-temperature protection
    • Output overcurrent and short-circuit protection
    • Output overvoltage and undervoltage protection
    • Open remote sense protection
  • Compatible with 5V or 3.3V PWM input DrMOS or Smart Power Stage (SPS)

Applications

  • Wired Infrastructure
    • Routers
    • Switches
    • Optical networking
  • Wireless Infrastructure
    • Base station
  • High efficiency and high density POL digital power
  • FPGA, ASIC, and memory supplies
  • Datacenter
    • Servers
    • Storage systems

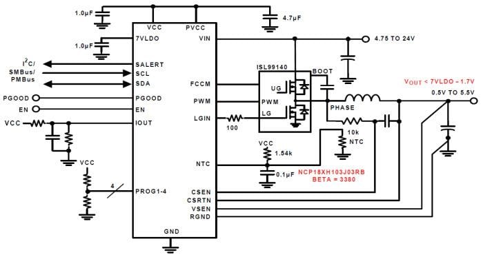
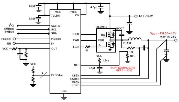
Typical Applications

Renesas Electronics ISL68201 Buck Controller

5V Input Application

Renesas Electronics ISL68201 Buck Controller
Published: 2016-04-04 | Updated: 2022-03-11