Power Integrations HiperTFS-2 Power Controllers

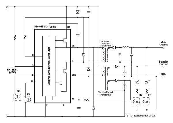
Power Integrations HiperTFS-2 power controllers incorporate a high-power two-switch-forward converter and a mid-power flyback (standby) converter into a single, low-profile eSIP power package. This single chip solution provides the controllers for the two-switch-forward and flyback converters, high- and low-side drivers, all three of the high-voltage power MOSFETs, and eliminates the converter's need for costly external pulse transformers. HiperTFS-2 is ideal for high-power applications that require both a main power converter (two-switch forward) up to 586W peak, and a standby converter (flyback) up to 20W. Power Integrations HiperTFS-2 power controllers operate over a wide input voltage range, and can be used following a power-factor correction stage such as HiperPFS.

Features

  • Single-chip solution for two-switch forward main and flyback standby
  • High integration allows smaller form factor and higher power density designs
  • Incorporates control, gate drivers, and three power MOSFETs
  • Main duty cycle operation above 50% for reduced rms currents and lower output diode voltage rating
  • Protection features include UV, OV, OTP, OVP, standby OPC, SCP, and ILIMIT
  • Transformer reset control prevents saturation under all conditions
  • Level shift technology eliminates the need for pulse transformer
  • Less than 10% variation in standby overload power over input voltage range

Applications

  • PC (80 PLUS Bronze and 80 PLUS Silver)
  • Printer
  • LCD TV
  • Video game consoles
  • High power adapters
  • Industrial and appliances

Videos

Schematic

Power Integrations HiperTFS-2 Power Controllers
Published: 2013-12-02 | Updated: 2022-03-11