onsemi NCP1118x mWSaver® Integrated Power Switchers
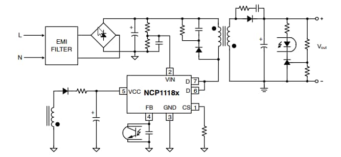
onsemi NCP1118x mWSaver® Integrated Power Switchers integrate a peak current mode PWM controller, implementing mWSaver technology and a highly robust 800V SJ MOSFET. This integrated design on the NCP1118x provides a significantly enhanced performance in flyback converters. mWSaver technology decreases the controller's switching frequency and operating current at light-load conditions, which helps avoid acoustic-noise problems and even meets international power conservation standards, such as Energy Star®.Additionally, the onsemi NCP1118x includes a high-voltage startup circuit, frequency-hopping function, slope compensation, constant output power limit, and highly reliable and various protections, which allows easy design, fewer BOM counts, smaller PCB size, and designing cost-effective off-line power supply. The protections feature stability of a feedback pin open-loop, current-sense resistor short, brown-out, and line over-voltage using a line voltage sensing pin, which operate with the auto-recovery operation.
Features
- Integrated 800V super junction MOSFET
- Built-in high voltage start-up, soft-start, and slope compensation
- mWSaver technology provides best-in-class standby power
- 65/100/130kHz Switching frequency option
- Proprietary asynchronous frequency hopping technique for low EMI
- Programmable constant output power limit for an entire input voltage range
- Precise brown-out protection and Line Over-voltage Protection (LOVP) with hysteresis
- Current Sense Short Protection (CSSP) and Abnormal Over-Current Protection (AOCP)
- Thermal Shutdown (TSD) with hysteresis
- All protections operated by auto-recovery including VCC Under-voltage Lockout (UVLO), feedback Open-Loop Protection (OLP), VCC Over-Voltage Protection (OVP)
- Pb-free, halogen-free/BFR-free and are RoHS compliant
Applications
- Industrial auxiliary power supplies, E-metering SMPS
- Power supplies for white good applications and consumer electronics
Typical Application
Block Diagram
Published: 2021-03-23
| Updated: 2022-03-11
