onsemi NCN5150 Wired M-BUS Slave Transceivers

onsemi NCN5150 Wired M-BUS Slave Transceivers provide all of the functions needed to satisfy the European Standards EN 13757−2 and EN 1434−3 describing the physical layer requirements for M-BUS. It includes a programmable power level of up to 2 (SOIC version) or 6 (NQFP version) unit loads, which are available for use in external circuits through a 3.3 V LDO regulator. onsemi NCN5150 Wired M-BUS Slave Transceivers can provide communication up to the maximum M-BUS communication speed of 38,400 baud (half-duplex).

Features

  • Single-chip MBUS transceiver
  • UART communication speeds up to 38,400 baud
  • Integrated 3.3V VDD LDO regulator with extended peak current capability of 15mA
  • Supports powering slave device from the bus or from external power supply
  • Adjustable I/O levels
  • Adjustable constant current sink up to 2 or 6 unit loads depending on the package
  • Low bus voltage operation
  • 0.88mA extended current budget for external circuits
  • Polarity independent
  • Power-fail function
  • Fast startup − no external transistor required on STC pin
  • −40°C to +85°C industrial ambient temperature range
  • Available in:
    • 16-pin SOIC (pin-to-pin compatible with TSS721A)
    • 20-pin QFN
  • These are Pb-free devices

Applications

  • Multi-energy utility meters

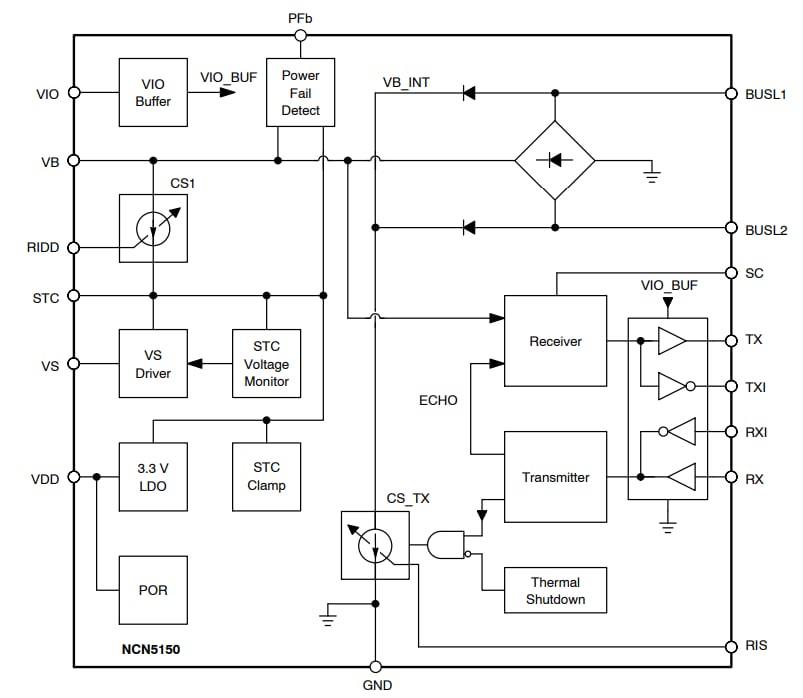
Block Diagram

onsemi NCN5150 Wired M-BUS Slave Transceivers
Published: 2014-01-02 | Updated: 2024-05-29