onsemi FPF3381 Over-Voltage Protection Load Switch

onsemi FPF3381 Over-Voltage Protection Load Switch is an integrated, ultra-low, on-resistance, single-channel switch. The FPF3381 features a 2.8V to 23V input voltage range N-MOSFET that supports a maximum continuous current of 5A. Additionally, when the input voltage exceeds the over-voltage threshold, the internal FET is turned off immediately to prevent damage to the protected downstream components.

The onsemi FPF3381 Over-Voltage Protection Load Switch delivers an integrated ±110V surge protection TVS based on IEC61000-4-5 standards. The device is housed in a small 12-bumps WLCSP package and operates over the free-air temperature range of -40°C to +85°C.

Features

  • Over-voltage protection up to +28V
  • Integrated TVS of ±110V for IEC61000-4-5
  • Internal low RDS(on) NMOS Transistors of 15m typical
  • Programmable Over-voltage Lockout (OVLO)
    • Externally adjustable via OVLO pin
  • Active-low enable pin (OVLO) for device
  • Super-fast OVLO response time of 40ns typical
  • Over-temperature protection (Thermal shutdown)
  • Robust ESD performance
    • ±4kV Human Body Model (HBM)
    • ±2kV Charged-Device Model (CDM)
  • System-Level ESD (IEC61000-4-2)
    • ±10kV Contact discharge
    • ±15kV Air gap discharge

Applications

  • Mobile Phones
  • PDAs
  • GPS

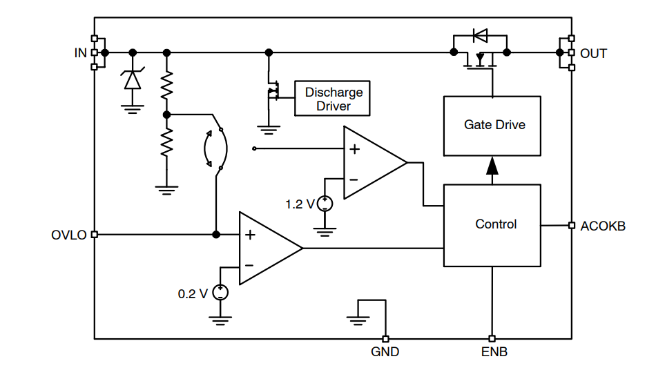
Block Diagram

Block Diagram - onsemi FPF3381 Over-Voltage Protection Load Switch

Application Schematic

Application Circuit Diagram - onsemi FPF3381 Over-Voltage Protection Load Switch

PIN ASSIGNMENT

Location Circuit - onsemi FPF3381 Over-Voltage Protection Load Switch
Published: 2021-11-14 | Updated: 2022-05-26