Fairchild Semiconductor

Fairchild Highly Integrated
Green-Mode PWM Controllers

Fairchild's Highly Integrated Green-Mode PWM Controllers are a highly integrated PWM controller that provides several features to enhance the performance of flyback converters. These Highly Integrated Green-Mode PWM Controllers have a proprietary green-mode function that provides off-time modulation to continuously decrease the switching frequency under light-load conditions. Under zero-load conditions for these Fairchild's Highly Integrated Green-Mode PWM Controllers the power supply enters burst mode, which completely shuts off the PWM output. Applications include power adapters, open-frame SMPS and SMPS with surge-current output, such as for printers, scanners and motor drivers.

Features
  • Low Startup Current
  • Low Operating Current in Green Mode
  • Peak-Current-Mode Operation with Cycle-by-Cycle Current Limiting
  • PWM Frequency Continuously Decreasing with Burst Mode at Light Loads
  • VDD Over-Voltage Protection (OVP)
  • Constant Output Power Limit (Full AC Input Range)
  • Feedback Open-Loop Protection
  • Soft Start Time
Applications
  • General-purpose switch-mode power supplies and flyback power converters including:
  • Power Adapters
  • Open-Frame SMPS
  • SMPS with Surge-Current Output, such as for Printers, Scanners , and Motor Drivers


Part Number


Package
Over
Voltage
Protection
Over
Temperature
Protection
Open
Loop
Protection


Datasheet
FAN6747WALMY
SOIC-8
Latch
Latch
None

FAN6862LTY
SSOT-6 Latch Latch Latch


FAN6862RTY
SSOT-6
Auto Restart
Auto Restart
Auto Restart
FAN6863TY
SSOT-6
Latch Auto Restart
Auto Restart
SG6846WALSY SOP-8 Latch Latch None
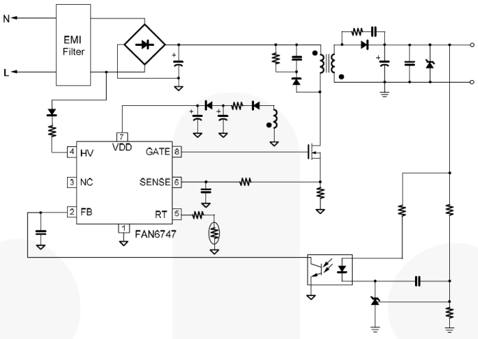
FAN6747 Typical Application

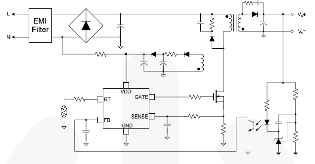
FAN6862R/FAN6862L Typical Application
Typical Application
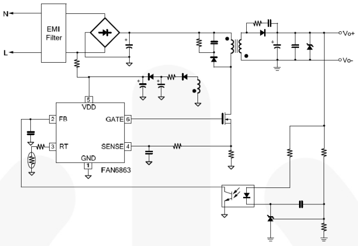
FAN6863 Typical Application
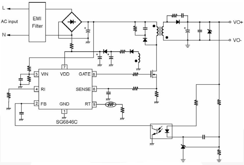
SG6849 Typical Application
  • Fairchild Semiconductor
  • Power Management
  • Semiconductors|Integrated Circuits|IC-Power Management
Published: 0001-01-01 | Updated: 0001-01-01