NXP Semiconductors TJA1044 Mantis® High-Speed CAN Transceivers

NXP Semiconductors TJA1044 Mantis® High-Speed Controller Area Network (CAN) Transceivers with Standby Mode are designed for high-speed CAN applications in the automotive industry. TJA1044 provides an interface between a CAN protocol controller and the physical two-wire CAN bus and the differential transmit/receive capability to (a microcontroller with) a CAN protocol controller. These transceivers feature exemplary passive behavior to the CAN bus when the supply voltage is off, very low-current Standby mode with bus wake-up capability, and excellent EMC performance (speeds up to 500kbit/s) without a common mode choke. The NXP TJA1044 Mantis High-Speed CAN Transceivers are optimized for 12V automotive applications.

Features

  • Fully ISO 11898-2:2016, SAE J2284-1 to SAE J2284-5, and SAE J1939-14 compliant
  • Very low-current Standby mode with local and bus wake-up capability
  • Optimized for use in 12V automotive systems
  • Low Electromagnetic Emission (EME) and high Electromagnetic Immunity (EMI), according to proposed EMC Standards IEC 62228-3 and SAE J2962-2
  • Variant options
    • A VIO pin allows for direct interfacing with 3.3V to 5V microcontrollers
    • Without a VIO pin, interface with 3.3V (except TJA1044C) and 5V-supplied microcontrollers, provided the microcontroller I/Os are 5V tolerant
  • Shorter propagation delay on the TJA1044B and TJA1044C variants that support larger network topologies
  • Both VIO and non-VIO variants are available in SO8 and leadless HVSON8 (3.0mm2) packages, HVSON8 features improved Automated Optical Inspection (AOI) capability
  • Predictable and fail-safe behavior
    • Functional behavior predictable under all supply conditions
    • Transceiver disengages from the bus (high-ohmic) when the supply voltage drops below the switch-off undervoltage threshold
    • Transmit Data (TXD) dominant time-out functions
    • Internal biasing of TXD and STB input pins
  • Low-power management
    • Very low-current Standby mode with host and bus wake-up capability
    • Variants
      • With a VIO pin - CAN wake-up receiver powered by VIO allowing the VCC to be shut down
      • With VIO pin and TJA1044C - CAN wake-up pattern filter time of 0.5μs to 1.8μs, meeting Classical CAN and CAN FD requirements
  • Protection
    • High ESD handling capability on the bus pins (8kV IEC and HBM)
    • Bus pins protected against transients in automotive environments
    • Undervoltage detection on VCC and VIO pins
    • Thermally protected
  • TJA1044 CAN FD (applicable to all product variants except TJA1044T) - Timing guaranteed for CAN FD data rates up to 5Mbit/s
  • AEC-Q100 qualified
  • Dark green product [halogen-free and Restriction of Hazardous Substances (RoHS) compliant]

Applications

  • Industrial
    • Backplane communication
    • Construction and farm equipment
    • Drones
    • Elevators
    • Industrial automation
    • Networked sensors and actuators
  • Automotive
    • Engine control modules
    • Gateways
    • Other automotive ECUs
    • Transmission control units

Specifications

  • 5Mb/s data rate
  • 4.5V to 5.25V supply voltage range
  • 80mA operating supply current
  • 5pF typical input capacitance, 10pF maximum
  • ±5μA leakage current
  • 9kΩ to 28kΩ input resistance range
  • ±3% input resistance deviation
  • 19kΩ to 52kΩ differential input resistance range
  • 20pF maximum common-mode input capacitance
  • 10pF maximum differential input capacitance
  • 8kV ESD protection
  • 210ns propagation delay time
  • -40°C to +150°C operating temperature range
  • +185°C typical shutdown junction temperature

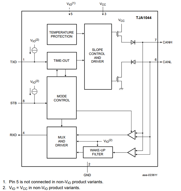
Block Diagram

Block Diagram - NXP Semiconductors TJA1044 Mantis® High-Speed CAN Transceivers
Published: 2023-05-17 | Updated: 2025-02-10