Nisshinbo MUSES100 Low Noise LDO Regulators
Nisshinbo MUSES100 Low Noise LDO Regulators Feature 5.5V, 600mA low dropout regulator for high-quality audio. These regulators offer 960μA Quiescent current. The MUSES100 LDO regulators achieve high-quality sound with the use of sound quality conscious circuits, materials, and packaging technologies. These regulators feature protection functions like thermal shutdown, Under Voltage Lockout (UVLO), and over-current protection. Typical applications include home audio equipment, professional audio equipment, and portable audio equipment.Features
- 2.5V to 5.5V (6.5V) input voltage range
- 1.2V to 5V output voltage range
- 600mA output current
- 960μA (typical) Quiescent current
- High ripple rejection
- 0.15V typical dropout voltage (IOUT=600mA and VSET=3.3V)
- Ripple rejection:
- Typical 90dB (f=1kHz and 10kHz)
- Typical 80dB (f=100kHz) (CNR=0.47μF)
- Protection function:
- Thermal shutdown
- Under Voltage Lockout(UVLO)
- Over current protection
Applications
- Home audio equipment
- Professional audio equipment
- Portable audio equipment
Typical Application Circuit Diagram
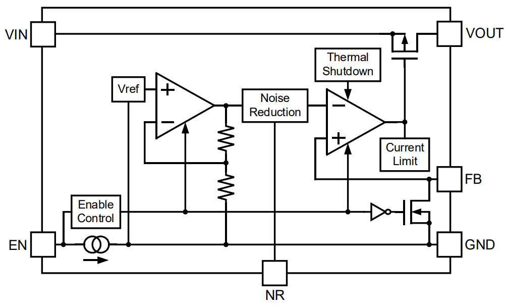
Block Diagram
Published: 2024-09-25
| Updated: 2024-10-08
