Monolithic Power Systems (MPS) MPQ3431C Synchronous Boost Converters
Monolithic Power Systems (MPS) MPQ3431C Synchronous Boost Converter support up to 20W of load power from a single-cell battery with integrated, low ON resistance power MOSFETs. These boost converters feature 450kHz fixed switching frequency, configurable peak switching current limit, 95% efficiency, and external soft start and compensation pins. The MPQ3431C synchronous boost converters offer up to 16V output voltage, selectable Pulse-Skip Mode (PSM), >23kHz USM, and Forced Continuous Conduction Mode (FCCM) under light-load conditions. The Low-Side MOSFET (LS-FET) limits the cycle-by-cycle inductor peak current and the High-Side MOSFET (HS-FET) eliminates the requirement for an external Schottky diode. The MPQ3431C synchronous boost converters are available in a QFN-13 (3mm x 4mm) package and operate within the 40°C to 125°C temperature range. Typical applications include automotive boost, supercapacitors, and backup batteries.Features
- Guaranteed industrial/automotive temperature
- 2.7V to 13V start-up voltage
- 0.8V to 13V operating voltage
- Up to 16V output voltage (VOUT)
- Supports 20W average power load and 40W peak power load from 3.3V
- Configurable peak switching current limit
- Integrated 6mΩ and 9.5mΩ power MOSFETs
- 95% efficiency for 3.6V VIN to 9V/3A
- Selectable PSM, >23kHz USM, and FCCM under light-load conditions
- 450kHz fixed switching frequency (fSW)
- Adaptive COT for fast transient response
- External soft start and compensation pins
- Configurable UVLO and hysteresis
- 175°C Over-Temperature Protection (OTP)
- Available in a QFN-13 (3mm x 4mm) package
- Available in AEC-Q100 Grade 1
Applications
- Automotive boost
- Supercapacitors
- Backup batteries
Typical Application Circuit
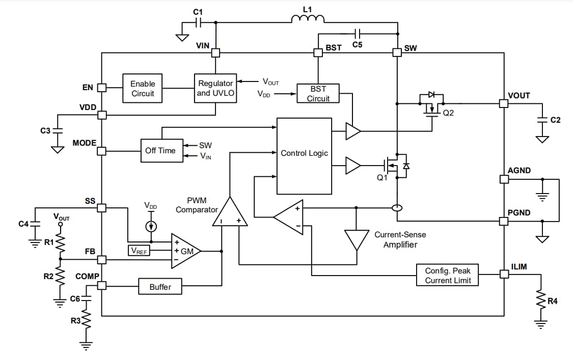
Block Diagram
Published: 2023-04-06
| Updated: 2023-05-22
