Monolithic Power Systems (MPS) MP5493 Switching Voltage Regulators
Monolithic Power Systems (MPS) MP5493 Switching Voltage Regulators provide compact and efficient energy management solutions for the Power Line Carrier (PLC) in power meters. These regulators include a buck DC/DC converter combined with a bidirectional DC/DC converter that supports a supercapacitor charger and boost topology. The MP5493 regulators use a bidirectional converter to achieve optimal energy transfer and to provide the most cost-effective energy storage solution. These switching voltage regulators operate at 5V to 36V input voltage range. The MP5493 regulators are available in the TSOT23-8 package. These regulators are ideal for PLC modules, power meters, backup capacitor systems, and power failure backup systems.Features
- Wide 5V to 36V operating input voltage (VIN) range
- Real-time input shutdown detection to enable boost mode
- Input status indicator
- Buck converter:
- 600mA continuous output current (IOUT)
- 600mΩ/320mΩ internal power MOSFETs
- Power-save mode for light loads
- Internal Soft Start (SS)
- Low-Dropout (LDO) mode
- Short-Circuit Protection (SCP) with hiccup mode
- Adjustable output voltage from 0.8V
- Bidirectional converter for supercapacitor charger and boost:
- 600mΩ/320mΩ internal power MOSFETs
- Adjustable output voltage from 1.2V for supercapacitor charger
- Over-Temperature Protection (OTP)
- Available in a TSOT23-8 package
Applications
- PLC modules
- Power meters
- Backup capacitor systems
- Power failure backup systems
Application Circuit
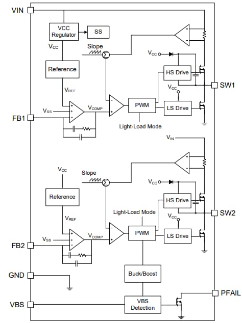
Functional Block Diagram
Efficiency vs. Buck Load Current
Published: 2024-03-27
| Updated: 2024-05-13
