Monolithic Power Systems (MPS) MP28167-B Integrated Buck-Boost Converters

Monolithic Power Systems (MPS) MP28167-B Integrated Buck-Boost Converters are four-switch, synchronous high-frequency converters with Power Good (PG) indication. These converters operate at a wide 2.8V to 22V input voltage range. The MP28167-B converters' integrated VOUT scaling and adjustable output Constant Current (CC) limit functions meet USB Power Delivery (PD) requirements. These buck-boost converters use Constant-On-Time (COT) control in buck mode and constant-off-time control in boost mode, delivering fast load transient responses and smooth buck-boost mode transients. The Monolithic Power Systems (MPS) MP28167-B converters provide automatic Pulse-Frequency Modulation (PFM)/Pulse-Width Modulation (PWM) mode and forced PWM mode. These devices also provide a configurable output CC limit, which supports flexible design for different applications. The MP28167-B converters are ideal for USB Power Delivery (PD) sourcing ports, wireless charging transmitter, buck-boost bus supplies.

The MP28167-B Integrated Buck-Boost Converters' full protection features include Over-Current Protection (OCP), Over-Voltage Protection (OVP), Under-Voltage Protection (UVP), configurable Soft-Start (SS), and thermal shutdown. These converters are available in a QFN-16 3mm x 3mm package and operate at 150°C junction temperature.

Features

  • Configurable VOUT via the FB pin
  • Wide 2.8V to 22V operating VIN range
  • 0.08V to 1.637V Reference voltage (VREF) range with 0.8mV resolution via the I2C (default 0.54V VREF)
  • 3A Output Current (IOUT) and 4A Input Current (IIN)
  • Four low on-resistance (RDS(ON)) internal buck power MOSFETs
  • Adjustable, accurate CC IOUT_LIMIT with internal sensing MOSFET via the I2C
  • 500kHz, 750kHz, 1MHz, or 1.25MHz selectable Switching Frequency (fSW) (default 1.25MHz fSW)
  • Output OVP with hiccup mode
  • Output Short-Circuit Protection (SCP) with hiccup mode
  • Over-temperature warning and shutdown
  • Power Good (PG) indication
  • One-Time Programmable (OTP) Non-Volatile Memory (NVM)
  • I2C configurable line drop compensation, PFM/PWM mode, SS, OCP, and OVP
  • Configurable Enable (EN) shutdown discharge
  • Available in a QFN-16 (3mm x 3mm) package

Applications

  • USB Power Delivery (PD) sourcing ports
  • Wireless charging transmitter
  • Buck-Boost bus supplies

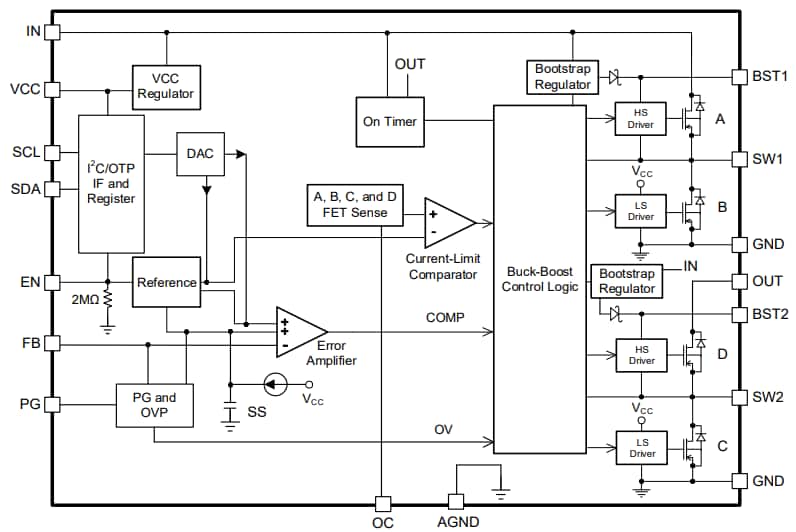
Block Diagram

Block Diagram - Monolithic Power Systems (MPS) MP28167-B Integrated Buck-Boost Converters

Application Schematic

Application Circuit Diagram - Monolithic Power Systems (MPS) MP28167-B Integrated Buck-Boost Converters

Efficiency vs. Load Current

Performance Graph - Monolithic Power Systems (MPS) MP28167-B Integrated Buck-Boost Converters
Published: 2025-02-25 | Updated: 2025-03-04