Monolithic Power Systems (MPS) MP2384 Synchronous Buck Converters

Monolithic Power Systems (MPS) MP2384 Synchronous Buck Converters are fully integrated high-frequency step-down switch-mode converters. The MP2384 converters operate efficiently over a wide output current load range. These buck converters offer a super-compact solution that achieves 4A of continuous output current over a wide input supply range. The MP2384 synchronous buck converters also offer an adaptive Constant-on-Time (COT) control mode that provides a fast transient response and eases loop stabilization. These converters operate at a 4.5V to 24V wide input voltage range.

The MP2384 converters offer various protection features, including Over-Current Protection (OCP), Over-Voltage Protection (OVP), Under-Voltage Protection (UVP), and thermal shutdown. Applications include flat-panel televisions and monitors, security cameras, portable devices, XDSL devices, digital set-top boxes, monitors, and general purposes.

Features

  • Wide 4.5V to 24V operating input range
  • 105μA low quiescent current
  • 4A continuous output current
  • Adaptive COT control for fast transient
  • DC auto-tune loop
  • Low RDS(ON) internal power MOSFETs
  • Proprietary switching loss reduction technique
  • Power Good (PG) indication
  • Fixed 700kHz switching frequency
  • Stable with POSCAP and ceramic capacitors
  • Internal Soft Start (SS)
  • Output discharge
  • OCP, OVP, UVP, and thermal shutdown with auto-retry
  • Available in a QFN-11 (2mm x 2mm) package

Applications

  • Security cameras
  • Portable devices and XDSL devices
  • Digital set-top boxes
  • Flat-panel televisions and monitors
  • General purposes

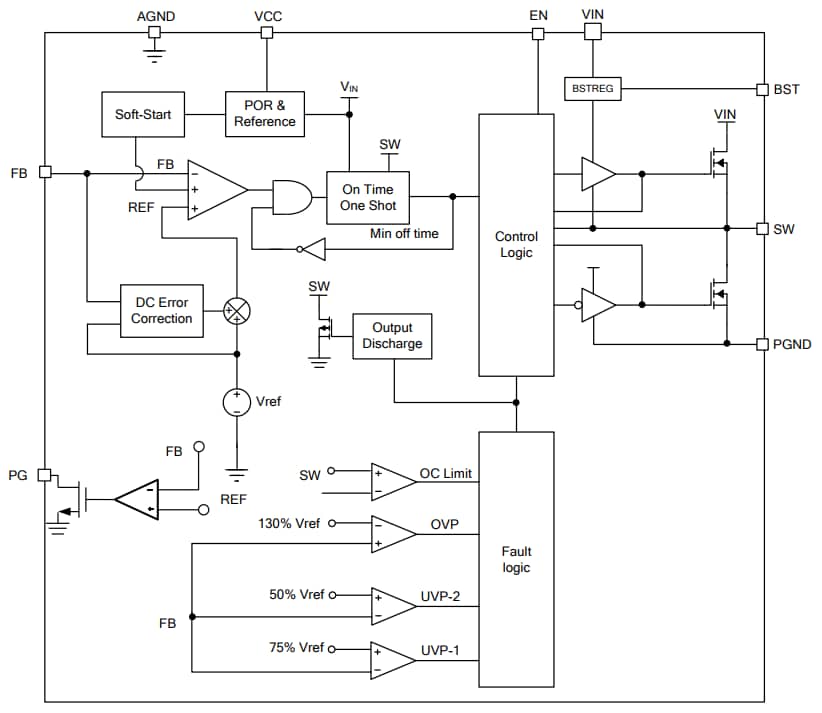
MP2384 Block Diagram

Block Diagram - Monolithic Power Systems (MPS) MP2384 Synchronous Buck Converters

MP2384 Typical Application Diagram

Application Circuit Diagram - Monolithic Power Systems (MPS) MP2384 Synchronous Buck Converters

Efficiency vs. Load Current Characteristics

Performance Graph - Monolithic Power Systems (MPS) MP2384 Synchronous Buck Converters
View Results ( 2 ) Page
Part Number Datasheet Description Output Voltage Output Current Switching Frequency Input Voltage Quiescent Current Development Kit
MP2384GG-P MP2384GG-P Datasheet Switching Voltage Regulators 4.5 to 24V, 4A, 105 A Low IQ, Synchronous Buck Converter 600 mV to 13 V 4 A 700 kHz 4.5 V to 24 V 105 uA EV2384-G-00A
MP2384GG-Z MP2384GG-Z Datasheet Switching Voltage Regulators 4.5 to 24V, 4A, 105A Low IQ, Synchronous 600 mV to 13 V 4 A 700 kHz 4.5 V to 24 V 105 uA EV2384-G-00A
Published: 2018-12-28 | Updated: 2023-01-16