Monolithic Power Systems (MPS) EVQ8112A-J-00A Evaluation Board

Monolithic Power Systems (MPS) EVQ8112A-J-00A Evaluation Board is designed to facilitate the evaluation of the MPQ8112A. The MPQ8112A High-Side Current-Sense Amplifiers are ideal for automotive systems, industrial supplies, and systems where battery/DC monitoring is critical. High-side current monitoring is beneficial in battery-powered systems since it does not interfere with the ground path of the battery charger. The device operates from a 2.7V to 60V supply voltage and typically consumes a 300µA current.

The MPS EVQ8112A-J-00A Evaluation Board is a fully assembled and tested evaluation board. The MPQ8112A is available in a TSOT23-6L package.

Features

  • Low-cost, compact current-sense solution
  • 700kHz Bandwidth
  • 300µA Typical supply current
  • 2.7V to 60V Operating supply voltage range
  • 0V to 60V Common mode input voltage range
  • 0.2µA Typical shutdown current
  • 300µV Input offset voltage
  • Available with adjustable gain
  • ±1% Current-sense gain accuracy
  • High-current sensing capabilities
  • Available in a 6-Pin TSOT23-6L package
  • Available in AEC-Q100 grade 1

Applications

  • Advanced Driver Assistance Systems (ADAS)
  • Sensor fusion systems
  • Electric Power Steering (EPS) systems
  • Electronic Stability Control (ESC) systems
  • Brake systems
  • Battery-operated systems
  • Energy management systems

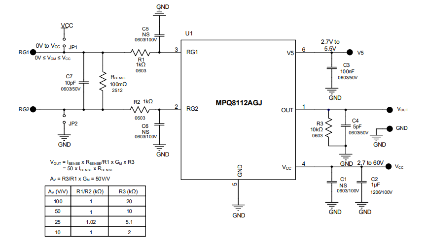
Schematic

Schematic - Monolithic Power Systems (MPS) EVQ8112A-J-00A Evaluation Board
Published: 2022-10-20 | Updated: 2022-11-10