Monolithic Power Systems (MPS) EV6908-J-00A Evaluation Board
Monolithic Power Systems (MPS) EV6908-J-00A Evaluation Board is designed to demonstrate the performance and features of the MP6908 high-efficiency, low-drop diode emulator IC. The MP6908 is designed for synchronous rectification in flyback converters, providing a significant efficiency boost by replacing traditional Schottky diodes with a low-loss MOSFET solution. The evaluation board demonstrates the MP6908’s ability to deliver fast turn-on and turn-off control for optimal switching performance, minimal conduction losses, and superior thermal performance.With integrated protections and adaptive features, the MPS EV6908-J-00A is ideal for evaluating the MP6908 in various applications, including AC/DC adapters, chargers, LED drivers, and other power supply designs requiring high efficiency and low power dissipation. This board provides engineers with a ready-to-use platform to optimize and accelerate power system designs.
Features
- Wide output range down to 0V
- No need for auxiliary winding for high-/low-side rectification
- Ringing detection prevents false turn-on during DCM and quasi-resonant operations
- Works with standard and logic level SR MOSFETs
- Compatible with Energy Star
- 30ns fast turn-off/-on delay
- 100µA quiescent current
- Supports DCM, CCM, and quasi-resonant operations
- Supports high-/low-side rectification
- MP6908 rectifier available in a TSOT23-6 package
- 29mm x 29mm (LxW) size
Applications
- USB PD quick chargers
- Adapters
- Flyback power supplies with low/variable output voltage
- LED drivers
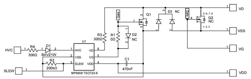
Schematic
PCB Layout
Published: 2025-01-06
| Updated: 2025-01-14
