Monolithic Power Systems (MPS) MP023 Primary Side CC/CV Controller
Monolithic Power Systems (MPS) MP023 Primary Side CC/CV Controller features flyback topology and isolated output. This controller is designed with multiple protection features, including open loop (OCkP), overload (OLP), undervoltage lockout (UVLO), overtemperature (OTP) and overvoltage (OVP). The voltage supply range is 10V to 25V, with a variable switching frequency and a maximum secondary duty cycle. MPS MP023 Primary Side CC/CV Controller offers 20mW no-load power consumption and offers accurate, constant voltage, and constant current regulation. The controller does not require an optocoupler or secondary feedback circuit. The device comes in a SOIC8-7A package.Features
- Primary-side control without an optocoupler or secondary feedback circuit
- Precise constant current and constant voltage control (CC/CV)
- Variable Off-Time Peak Current Control
- 700V high-voltage current source
- 20mW no-load power consumption
- Programmable cable compensation
- Programmable current limit and maximum secondary duty cycle
- Programmable FB voltage sensing point
- Multiple protection features: OVP, OCkP, OLP, OTP, VCC UVLO
- Cost-effective and simple external circuit
- SOIC8-7A package
Applications
- Appliance power supplies
- Adapters for handheld electronics
- Standby and auxiliary power supplies
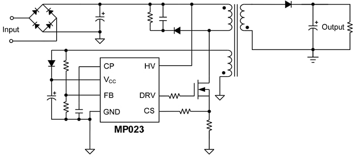
Typical Application Circuit
Published: 2017-03-29
| Updated: 2022-05-18
