Mikroe MIKROE-2897 RS232 2 Click
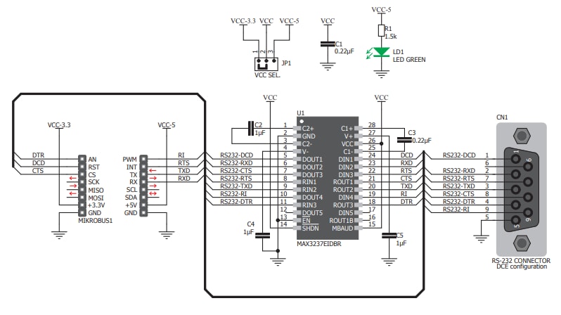
Mikroe MIKROE-2897 RS232 2 Click performs full RS232 to Universal Asynchronous Receiver-Transmitter (UART) signal conversion and allows both 3.3V and 5V operation. This click board features ±15kV Electrostatic Discharge (ESD) protection for the RS-232 I/O pins. Mikroe MIKROE-2897 Click features an onboard surface mount device (SMD) jumper that allows the user to select power supply voltages between 3.3V and 5V.The MIKROE-2897 click makes use of the integrated circuit MAX3237E, a 3V to 5.5V multichannel driver/receiver. The MAX3237E IC generates an RS232 voltage in the range of ±13V and accepts RS232 signal levels in the range of ±25V. The MIKROE-2897 click features the standardized DE-9 connector for easy connection to the RS232 device. This click board allows easy and reliable RS232 to UART communication and supports serial communication between a wide array of different devices. The MIKROE-2897 click is a perfect solution for battery-powered and hand-held devices, portable equipment, palmtops, and digital cameras.
Features
- On-board MAX3237E IC
- Allows easy and reliable RS232 to UART communication
- RS232 I/O pins are ESD protected up to ±15kV
- GPIO and UART interfaces
- 3.3V and 5V selectable input voltage range
- 250kbps to 1000kbps data rate
- 35g weight
Applications
- Battery powered equipment
- Hand-held equipment
- Portable equipment
- PDAs
- Palmtops
- Digital cameras
- Devices that support RS232 standard
Top View
Schematic
Published: 2018-03-15
| Updated: 2022-08-19
