Microsemi / Microchip DS31407, MAX3670, ZL30143, & ZL30343 Timing ICs

Microsemi / Microchip DS31407, MAX3670, ZL30143, and ZL30343 Timing ICs provide high-performance network synchronization. These devices include Digital Phase Locked Loops (DPLL), low-jitter clock generator ICs, and high-performance timing ICs for diverse frequency conversion and frequency synthesis applications. 

DS31407

Block Diagram - Microsemi / Microchip DS31407, MAX3670, ZL30143, & ZL30343 Timing ICs

The DS31407 is a flexible, high-performance timing IC for diverse frequency conversion and frequency synthesis applications. On each of its three input clocks and four output clocks, the device can accept or generate nearly any frequency between 2kHz and 750MHz. View Datasheet

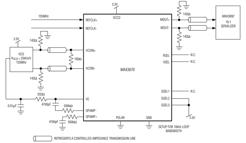
MAX3670

Block Diagram - Microsemi / Microchip DS31407, MAX3670, ZL30143, & ZL30343 Timing ICs

The MAX3670 is a low-jitter 155MHz/622MHz reference clock generator IC designed for system clock distribution and frequency synchronization in OC-48 and OC-192 SONET/SDH and WDM transmission systems. The MAX3670 integrates a phase/frequency detector, an operational amplifier (op-amp), prescaler dividers, and input/output buffers. Using an external VCO, the MAX3670 can be configured easily as a phase-lock loop with bandwidth programmable from 15Hz to 20kHz. View Datasheet

ZL30143

Block Diagram - Microsemi / Microchip DS31407, MAX3670, ZL30143, & ZL30343 Timing ICs

The ZL30143 System Synchronizer and SETS device is a highly integrated device that provides all of the required functionality for a central timing card in carrier-grade network equipment. This synchronizer features flexible input reference monitoring that automatically disqualifies references based on frequency and phase irregularities. View Datasheet

ZL30343

Block Diagram - Microsemi / Microchip DS31407, MAX3670, ZL30143, & ZL30343 Timing ICs

The ZL30343 is a offers a full range of features required for timing and synchronization across packet networks. This device focuses on Clock Recovery, Servo Mechanism, and Clock Generation for Synchronization using IEEE-1588. The device works seamlessly with Time Stamp solutions from all the major Switch/PHY NPU/CPU vendors. View Datasheet

Published: 2015-01-13 | Updated: 2023-02-16